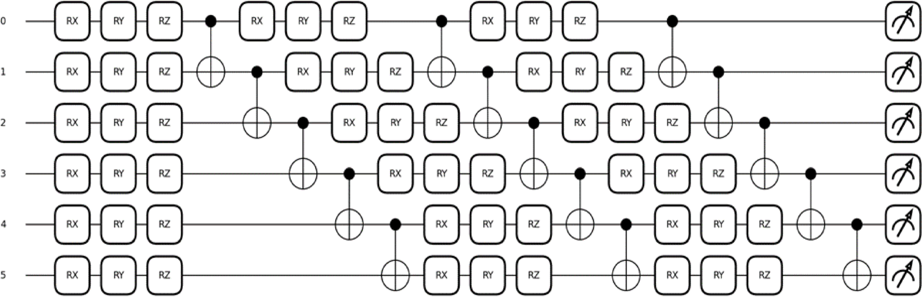
Fig. 4

Multi-qubit parameterized quantum circuit with entanglement layers used in the DG-QFS framework. To model the complex features, a quantum circuit initialized with 6 qubits are entangled through CNOT gates, and it is used to capture non-linear correlations.