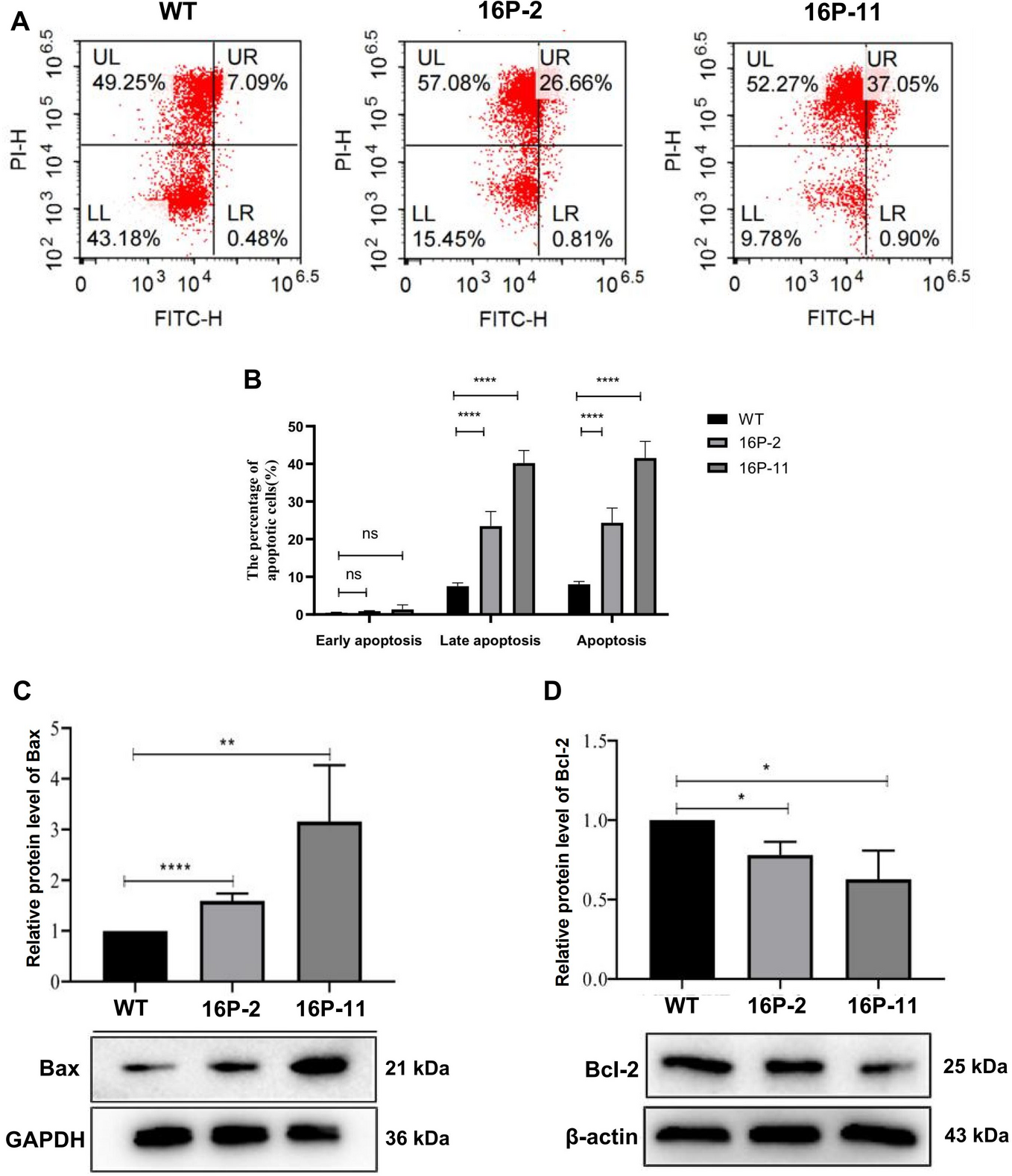
Fig. 3

Knockout of PRMT1 induced cell apoptosis in 16HBE. (A) PI-FITC analysis showed apoptotic cells were increased in 16P-2 and 16P-11. The bar graph was presented in (B, C). The expression of Bax was upregulated in PRMT1 knockout 16HBE. (D) Bcl-2 was down-regulated in PRMT1 knockout cell lines. Upper, bar graph; lower, representative blots. ns, not significant; *, p < 0.05; **, p < 0.01; ****, p < 0.0001.