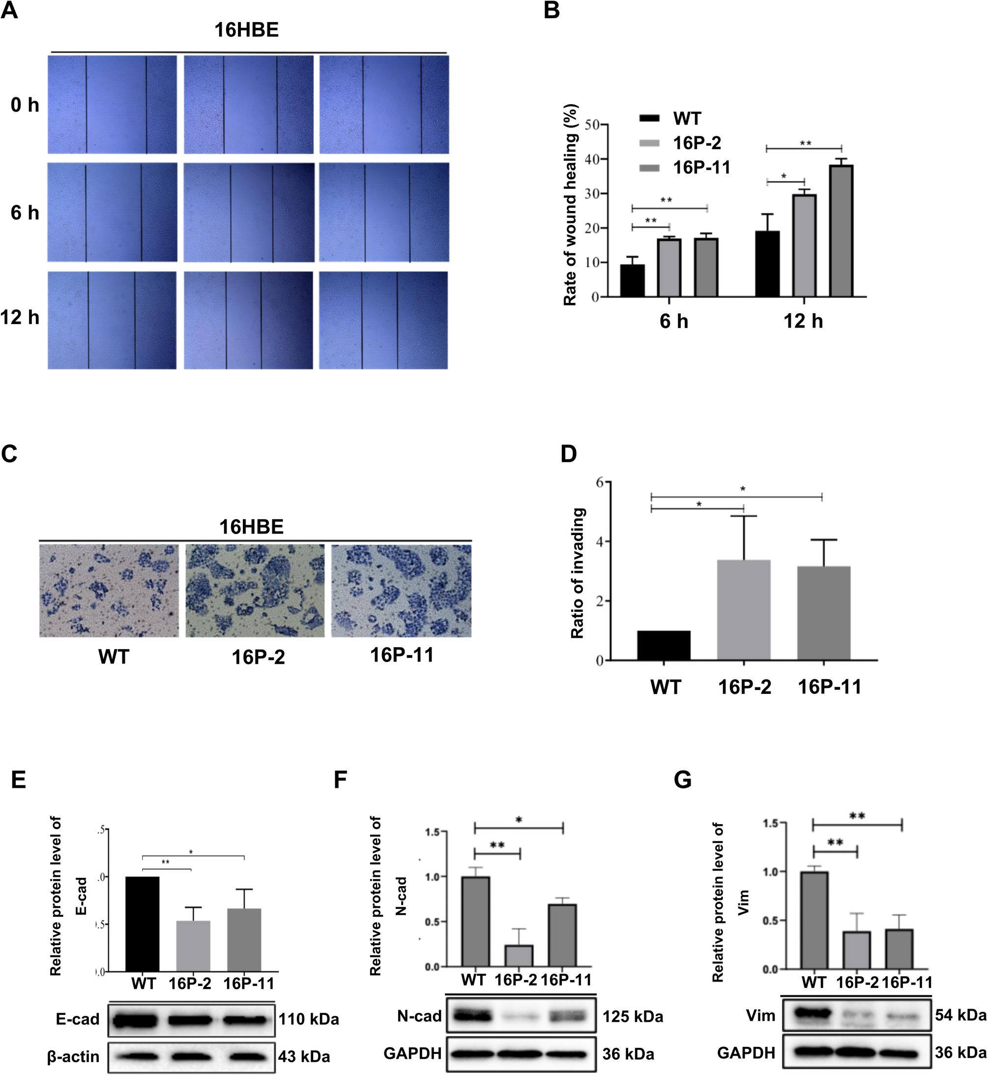
Fig. 4

Knockout of PRMT1 induced cell migration. (A) Knockout of PRMT1 accelerated wound healing. (B) The bar graph showed the rate of wound healing in WT, 16P-2, and 16P-11. (C) Knockout of PRMT1 induced cell invasion. (D) The bar graph showed the ratio of invasion in WT, 16P-2, and 16P-11. (E) E-cad was decreased in PRMT1 knockout 16HBE. (F) N-cad was decreased in PRMT1 knockout 16HBE. (G) Vimentin was decreased in PRMT1 knockout 16HBE*, p < 0.05; **, p < 0.01.