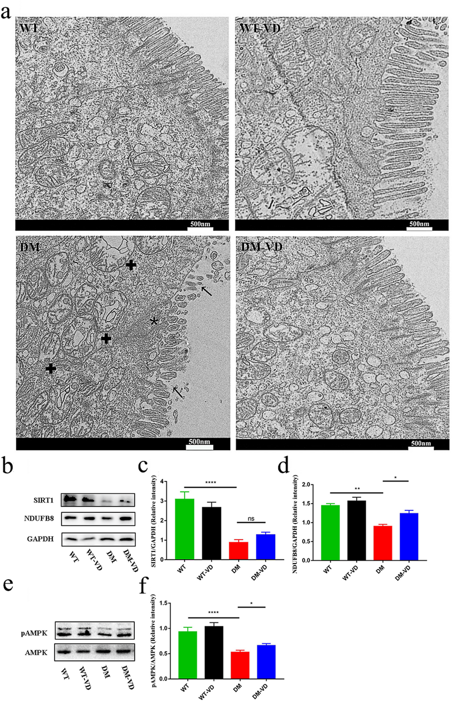
Fig. 6

1,25(OH)2D3 protected mitochondrial function and promoted AMPK phosphorylation. (a) Representative TEM images of the colon; magnification = x6000, scale bar: 500 nm; ✚: Swollen mitochondria; ↖: Shortened microvilli; * Damaged tight connection. (b–d) Expression levels of SIRT1 and NDUFB8. Quantification of western blot data. (e–f) Expression and quantification of phosphorylated AMPK. Each value is expressed as the mean ± SD. *, **, and **** indicate significant differences at p < 0.05, p < 0.01, and p < 0.0001, respectively.