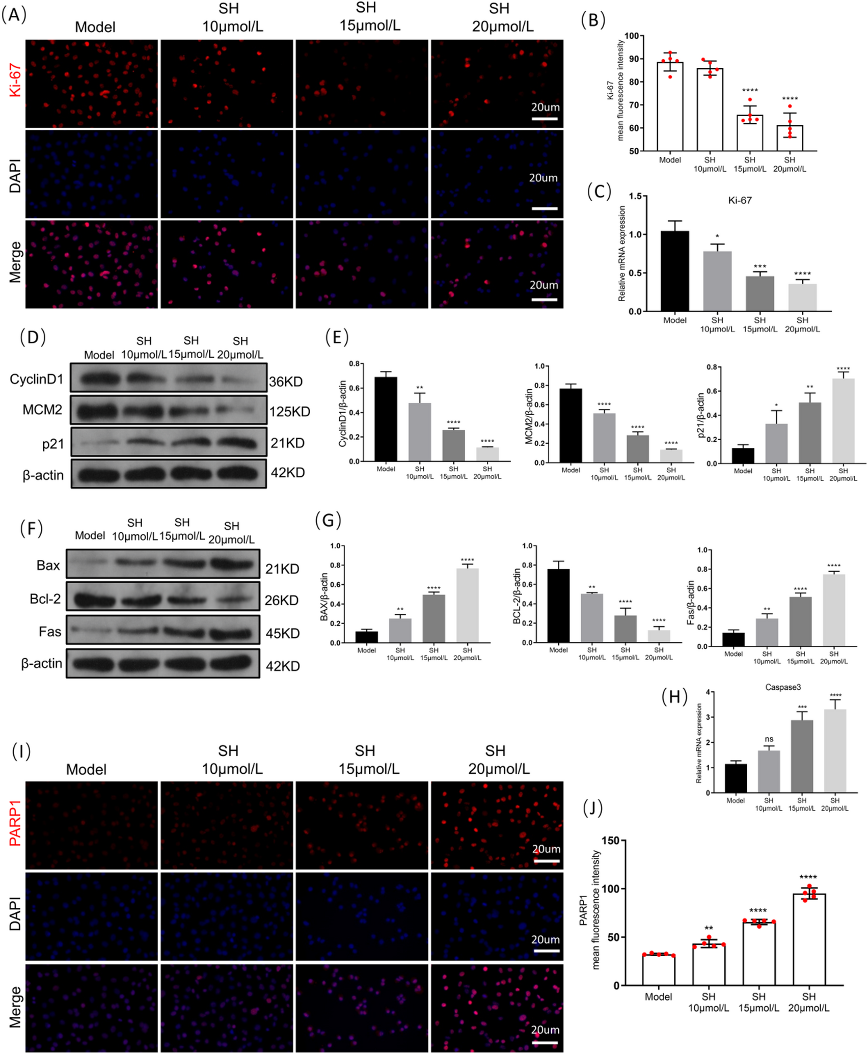
Fig. 5

SH regulates the expression of tumor malignant phenotype markers in A549 cells (mean ± SD, n = 5 (independent cell cultures)). (A) Immunofluorescence staining of Ki‐67 in tumor cells (red) (scale bar: 20 μ m, × 400). (B) Quantification of intensity for ki-67 positive staining. (C) Relative mRNA levels of ki-67. (D) Representative Western blot analysis of CyclinD1, MCM2 and P21. (E) Quantitative analysis of the blot intensity of CyclinD1, MCM2 and P21 in D, n = 3. (F) Representative Western blot analysis of Bax, Bcl-2 and Fas. (G) Quantitative analysis of the blot intensity of Bax, Bcl-2 and Fas in F, n = 3. (H) Relative mRNA levels of Caspase3. (I) Representative images from immunofluorescence staining of PARP1 (red) (scale bar: 20 μ m, × 400). (J) Quantification of intensity for PARP1 positive staining. *p < 0.05; **p < 0.01; ***p < 0.001 and ****p < 0.0001, compared with Model group, one way ANOVA.