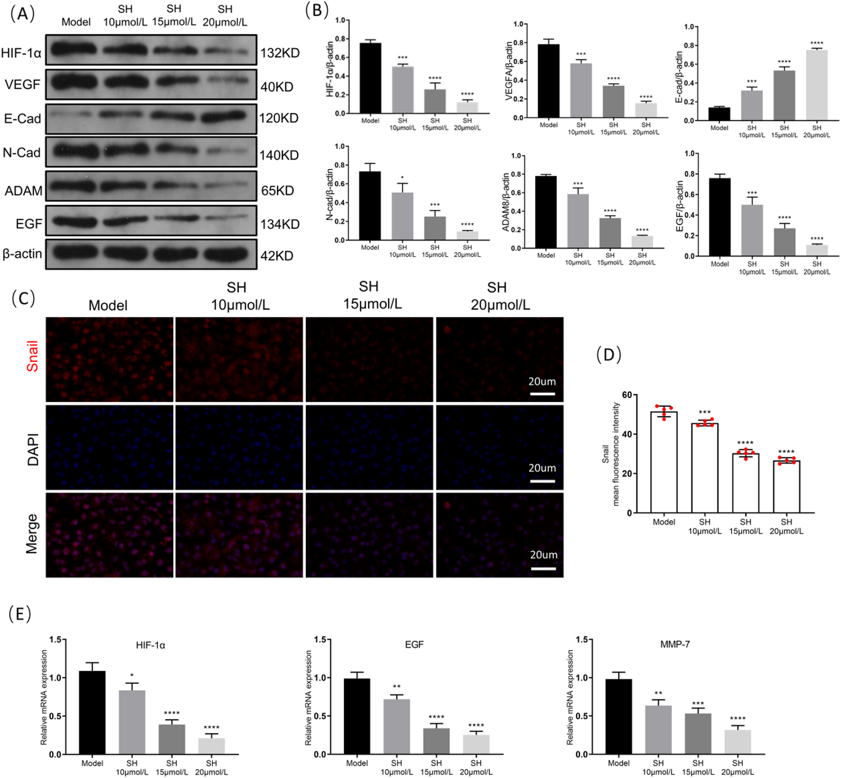
Fig. 6

SH regulates the expression of angiogenesis, EMT, and metastasis-related proteins in A549 tumor cells (mean ± SD, n = 5 (independent cell cultures)). (A) Representative Western blot analysis of HIF-1α, VEGF, E-cad N-cad, Snail, ADAM and EGF. (B) Quantitative analysis of the blot intensity of HIF-1α, VEGF, E-cad N-cad, Snail, ADAM and EGF in A, n = 3. (C) Representative immunofluorescence images for Snail staining (red) (scale bar: 20 μ m, × 400). (D) Quantification of intensity for Snail positive staining. (E) Relative mRNA levels of HIF-1α, EGF and MMP-7. *p < 0.05; **p < 0.01; ***p < 0.001 and ****p < 0.0001, compared with Model group, one way ANOVA.