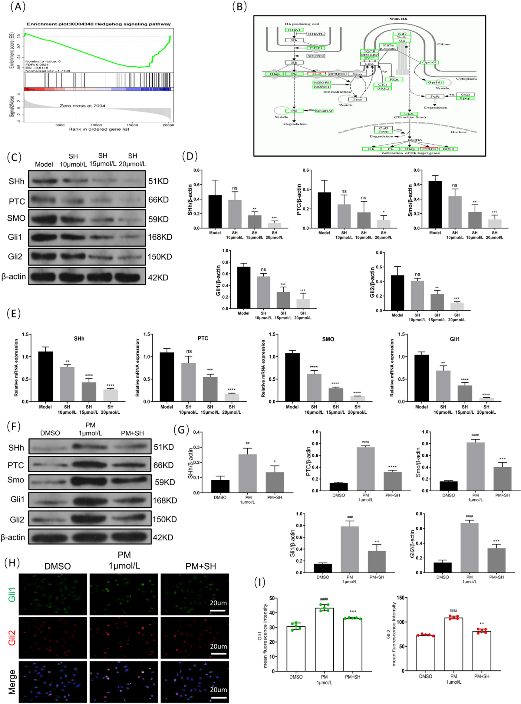
Fig. 7

SH inhibits lung cancer progression by regulating Hedgehog signaling pathway activation (mean ± SD, n = 5 (independent cell cultures)). (A) Hedgehog signaling pathway, which is from the GSEA analysis of the gene profiling. (B) KEGG pathway analysis of Hedgehog signaling based on DEGs of Model group versus Shikonin group5, the green rectangle nodes represent down-regulated genes. (C) Representative Western blot analysis of SHh, PTC, SMO, Gli1 and Gli2. (D) Quantitative analysis of the blot intensity of SHh, PTC, SMO, Gli1 and Gli2 in C, n = 3. (E) Relative mRNA levels of SHh, PTC, SMO and Gli1. (F) Representative Western blot analysis of SHh, PTC, SMO, Gli1 and Gli2 after treatment with Hedgehog pathway agonist. (G) Quantitative analysis of the blot intensity of SHh, PTC, SMO, Gli1 and Gli2, n = 3. (H) Representative immunofluorescence images for Gli1 staining (green) and Gli2 staining (red), (scale bar: 20 μ m, × 400). (I) Quantification of intensity for Gli1 and Gli2 positive staining. *p < 0.05; **p < 0.01; ***p < 0.001 and ****p < 0.0001, compared with Model group. ##p < 0.01; ###p < 0.001 and ####p < 0.0001, compared with DMSO group. nsp > 0.05, one way ANOVA.