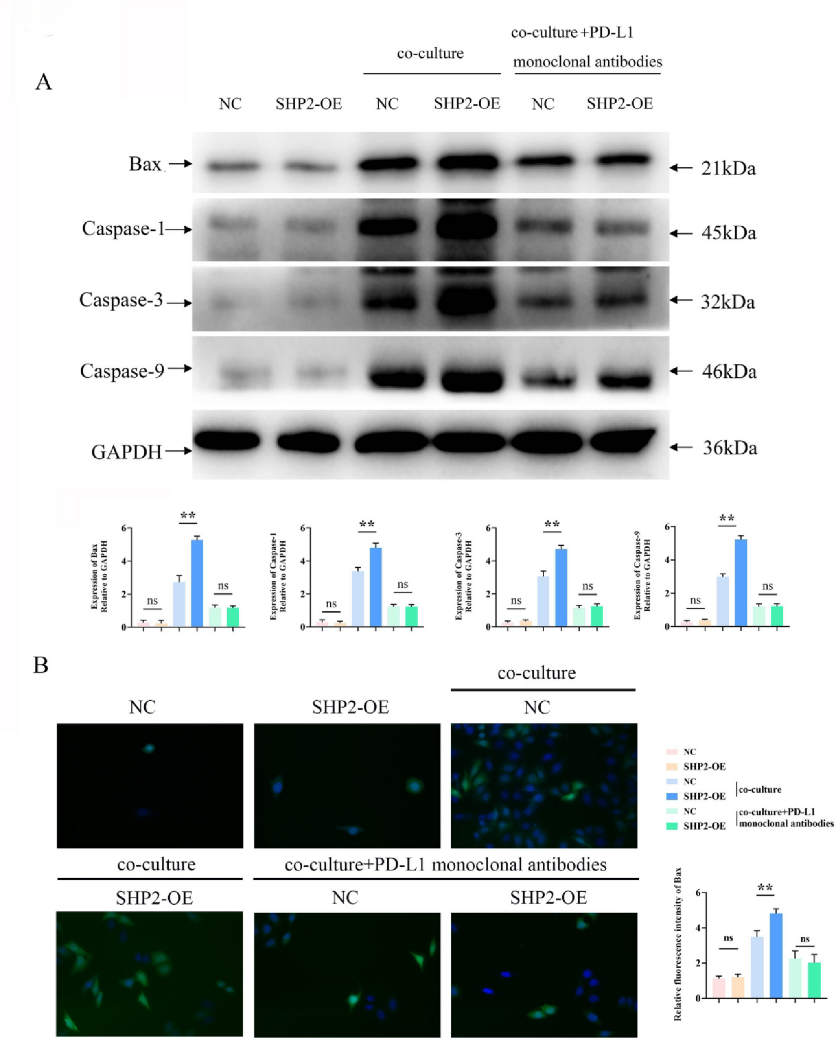
Fig. 6

Effects of SHP2 on CAR-T cell apoptosis in the CRC microenvironment. A: Western blot in CAR-T cells (all bands from CAR-T cells) for Bax, Caspase-1, Caspase-3 and Caspase-9; bar graphs show GAPDH-normalized relative protein levels (n = 3, mean ± SD), under co-culture ± anti-PD-L1 monoclonal antibody. B: Green indicates Bax immunofluorescence (Alexa Fluor 488) and blue indicates DAPI nuclear staining. Images were acquired under identical exposure/gain settings and displayed at the best-focus plane; merged images are shown with a 50 μm scale bar. SHP2 overexpression in TAMs promotes CAR-T apoptosis, which is partially reversed by PD-L1 blockade. ns, P > 0.05; **, P < 0.01.