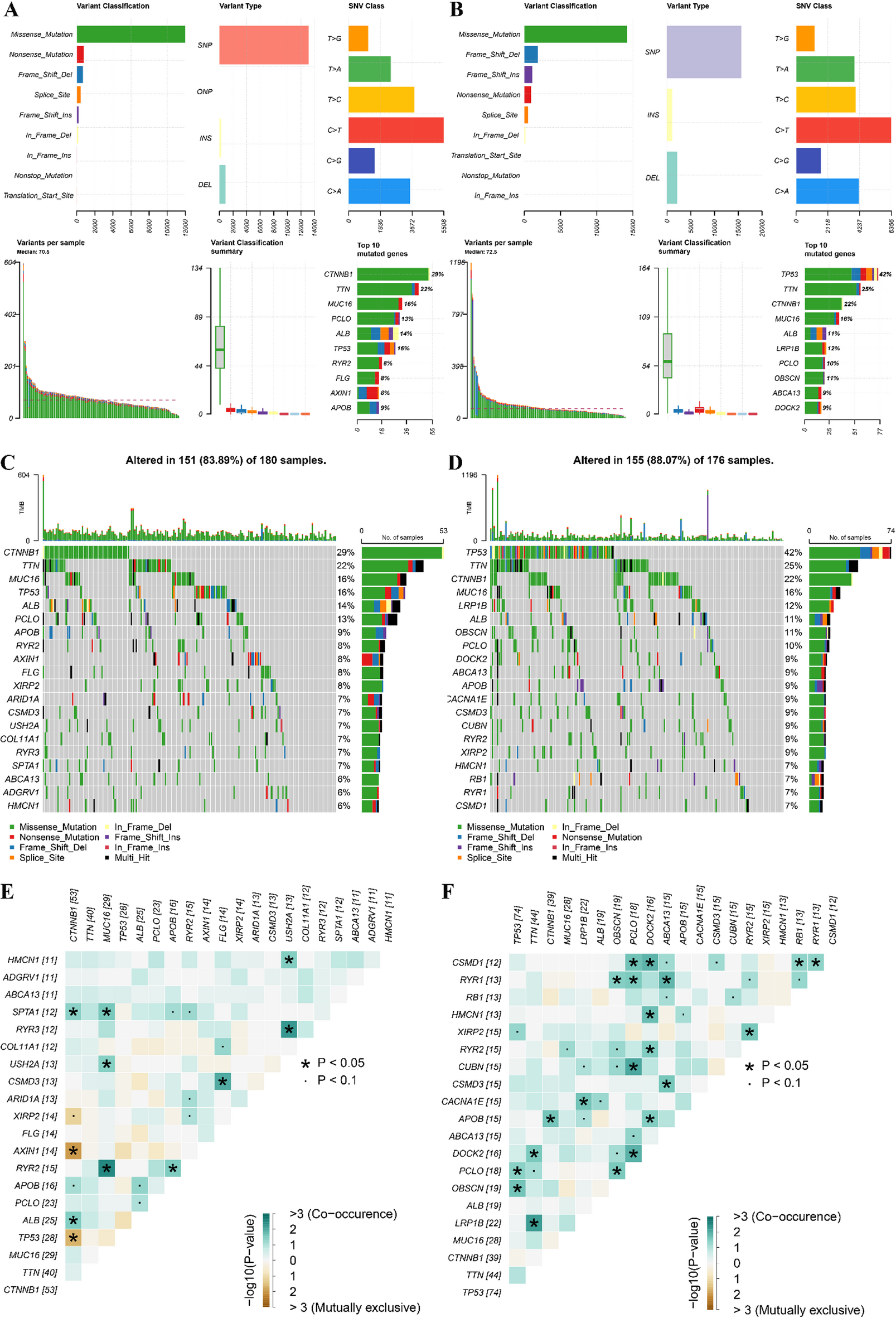
Fig. 10

Analysis of genomic mutation frequency in high and low risk groups. (A, B). Statistics of high-frequency mutation genes, mutation sites, and mutation types in the low-risk group and high-risk group. (C, D). The waterfall diagram of the mutation frequency top20 gene in the low-risk group and high-risk group. (E, F). Co-mutation and mutually exclusive mutation map of top20 gene in the whole group, low-risk group, and high-risk group.