Fig. 9
From: AI driven pre-regulatory validation of PD-L1 analysis in lung cancer

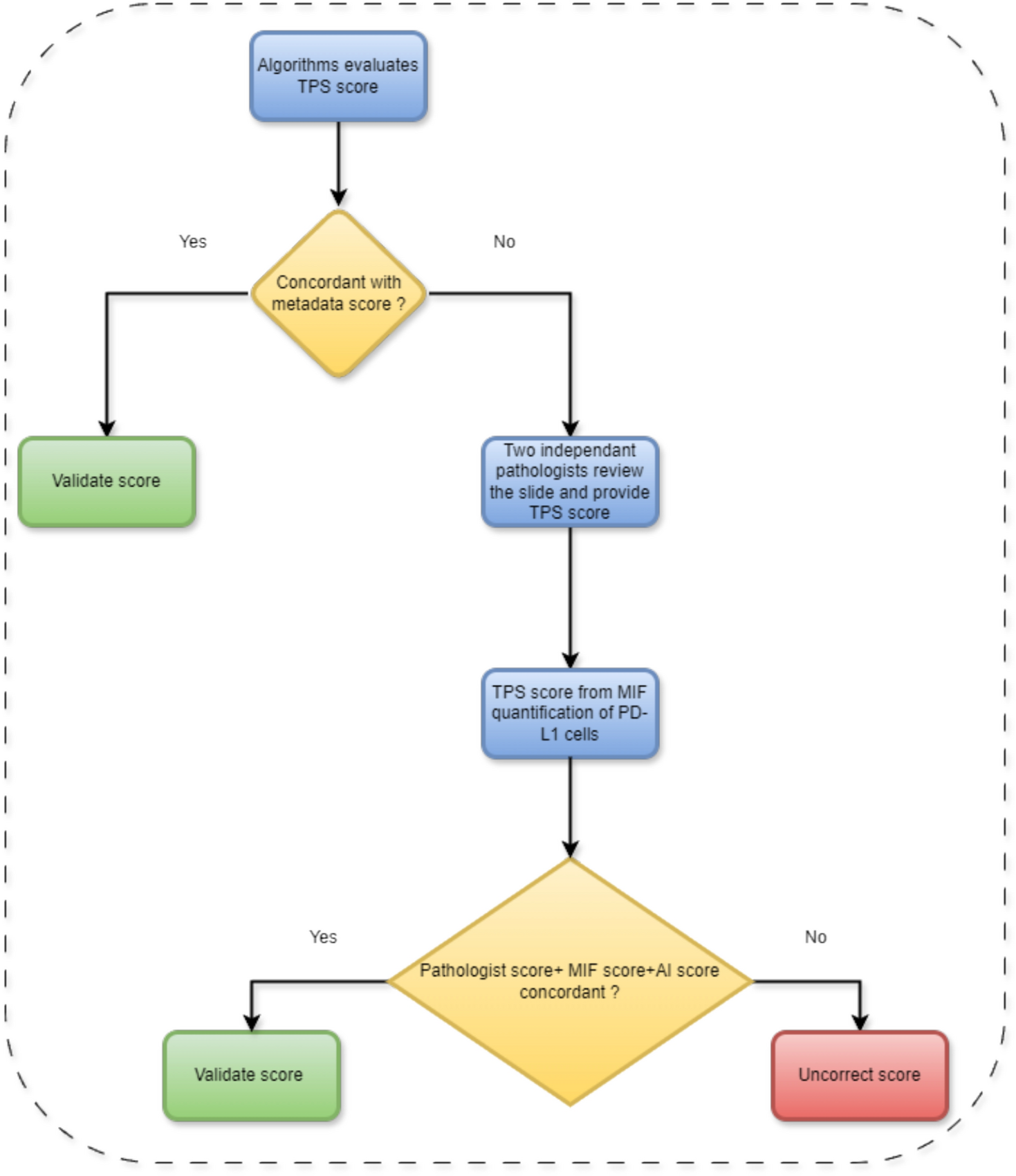
MIF integration principles to define ground truth TPS scores.
From: AI driven pre-regulatory validation of PD-L1 analysis in lung cancer

MIF integration principles to define ground truth TPS scores.