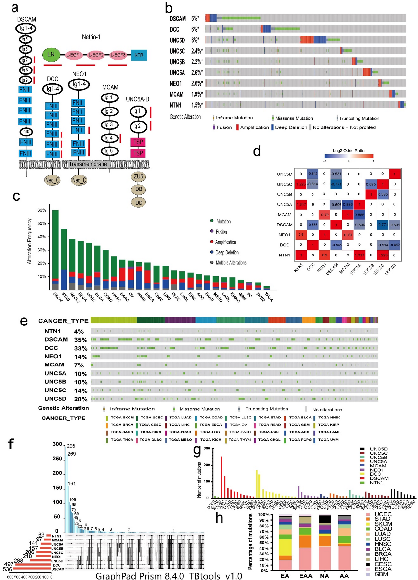
Fig. 1

The structures of Netrin1 and its receptors and their genomic changes in pan-cancer. (a) The structures of Netrin1 and its receptors. LN: laminin-like domain; L-EGF1-3: Laminin EGF-like epidermal growth factor repeat (EGF1, EGF2, and EGF3); NTR: c-terminal netrin-like domain). Ig: immunoglobulin, FNIII: fibronectin type-III domain; TSP: thrombospondin type-1 (TSP-1) domain, ZU5: Zona occlucudens 5 (ZU5) domain, DB: DCC-binding domain; DD: death domain. The red underlined part is an important binding part. (b) Study on genomic changes of Netrin1 and its receptors. (c) Statistical analysis of the genomic changes of Netrin1 and its receptors in pan-cancer. (d) Co-occurrence and mutual exclusion of Netrin1 and its receptor mutations; (e) Netrin1 and its receptors have non-synonymous mutations in the coding region in 32 types of The Cancer Genome Atlas (TCGA) cancers. Each of the grey vertical bars represents a patient. (f) The intersection of Netrin1 and its receptor mutations in individuals. (g) The number of mutations of Netrin1 and its receptors in various cancers. Cancer species with > 10 mutations in each member are selected in the chart. (h) The percentage map of the distribution of Netrin1 and its receptor mutations (the number of mutations not < 10) in different races, AA-African American, NA-Native American, EAA-East Asian American, EA-European American(GraphPad Prism 8.4.0 and TBtools v1.0).