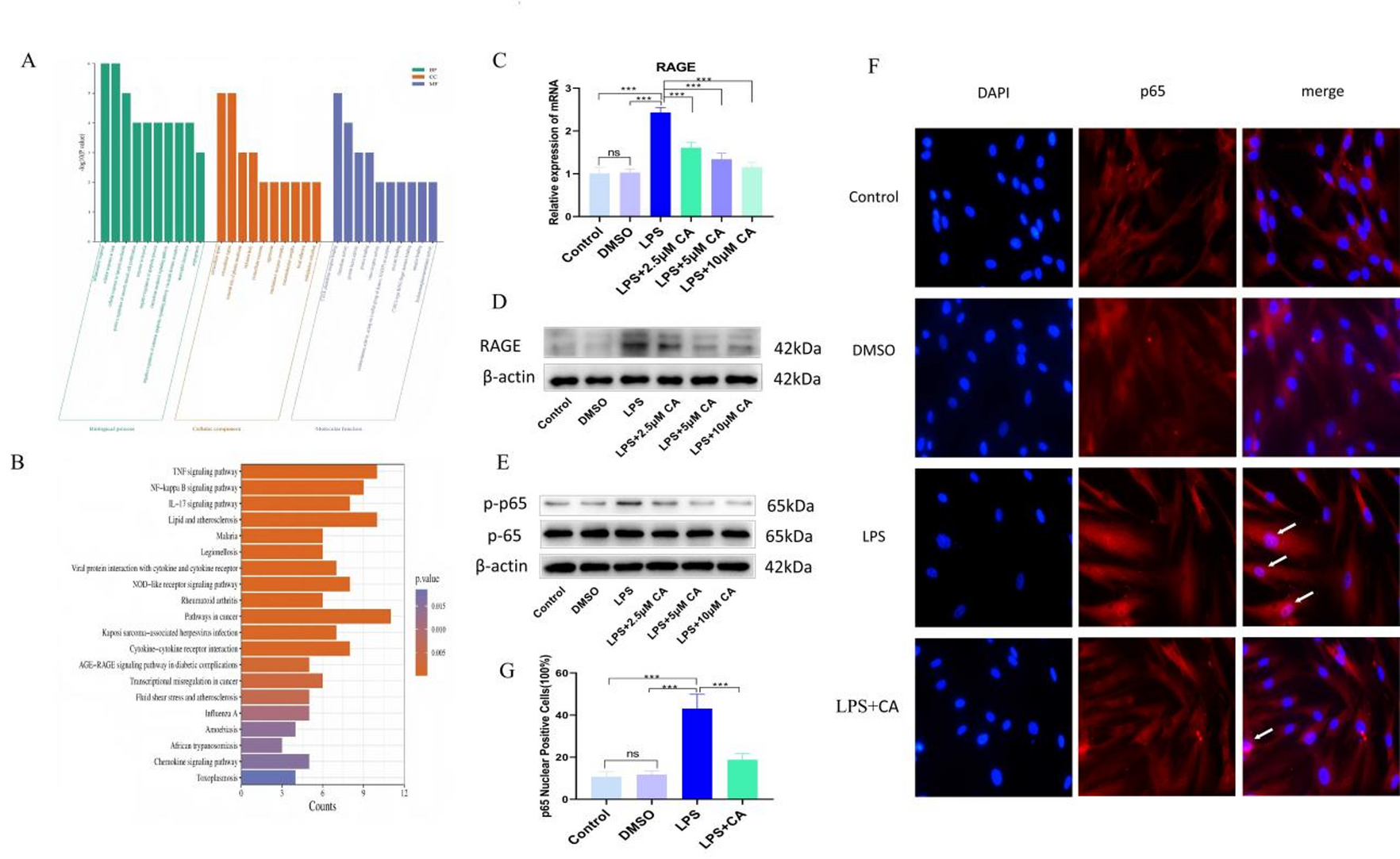
Fig. 3

Effect of CA on the RAGE/NF-κB pathway in LPS-stimulated human dental pulp cells (hDPCs). (A) GO enrichment analysis of differentially expressed genes. (B) KEGG analysis of differentially expressed genes. (C) Relative expression of RAGE mRNA following CA pre-treatment of hDPCs and stimulation with LPS. (D) Protein expression of RAGE in hDPCs pre-treated with CA and stimulated with LPS, as detected through western blotting (WB). (E) Protein expression of p65 and phosphorylated p65 (p-p65) assessed via WB. (F) Cytoplasmic and nuclear localisation of p65 (400× magnification). (G) The quantitative expression of p65 was measured by counting the quantity of positive cells. Arrows indicate p65 translocation into the nucleus. Data are presented as mean ± standard deviation of values from three independent experiments. Data were analyzed by one-way ANOVA (C, G) followed by Tukey’s multiple comparisons test. ***P < 0.001.