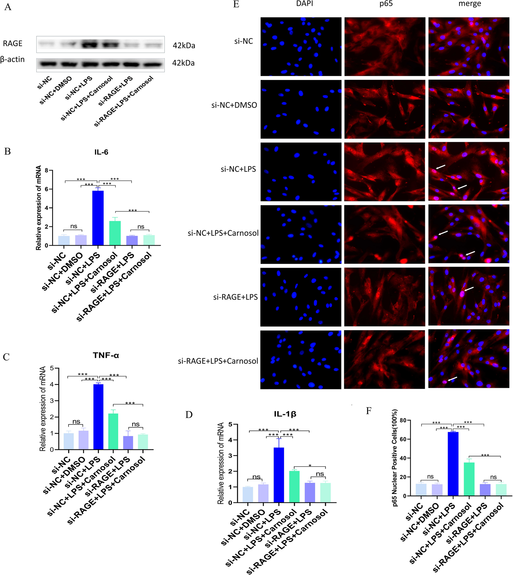
Fig. 4

RAGE is involved in pulpal inflammation resolution induced by CA. (A) Efficiency of RAGE knockdown. (B) IL-6 mRNA expression following RAGE knockdown with or without CA in LPS-treated hDPCs. (C) TNF-α mRNA expression following RAGE knockdown with or without CA in LPS-treated hDPCs. (D) IL-1β mRNA expression following RAGE knockdown with or without CA on LPS-treated hDPCs. (E) Effect of RAGE knockdown in LPS-treated hDPCs with or without CA on the NF-κB activity (400× magnification). Arrows indicate p65 translocation into the nucleus. (F) The quantitative expression of p65 was measured by counting the quantity of positive cells. Data are presented as mean ± standard deviation of values from three independent experiments. Data were analyzed by one-way ANOVA (B, C, D, F) followed by Tukey’s multiple comparisons test. *P < 0.05; ***P < 0.001.