Fig. 3
From: Decellularized lymph node sections with preserved extracellular matrix for stromal cell culture

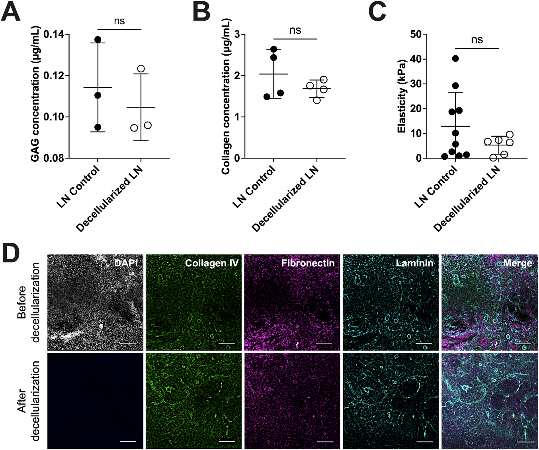
Decellularized lymph node characterization and ECM protein preservation. (A) Glycosaminoglycan (GAG) concentration in control and decellularized lymph nodes (n = 3). GAG concentration was measured using Abcam’s colorimetric Total Glycosaminoglycans kit (ab289842). (B) Total collagen concentration in control and decellularized lymph nodes (n = 4). Collagen concentration was measured using Abcam’s Total Collagen Assay Kit (Perchlorate-Free) (ab222942). (C) Elasticity measured by Atomic Force Microscopy in control and decellularized lymph node sections (n = 6–10). (D) Representative immunofluorescence images of control and decellularized lymph node sections stained for DAPI (Nuclei, gray), and ECM proteins Collagen IV (green), Fibronectin (magenta), and Pan-Laminin (cyan) (scale bar = 100 μm). Data represented as mean ± standard deviation. P-values were determined by unpaired, student’s t-test. (ns, not significant, p > 0.05).