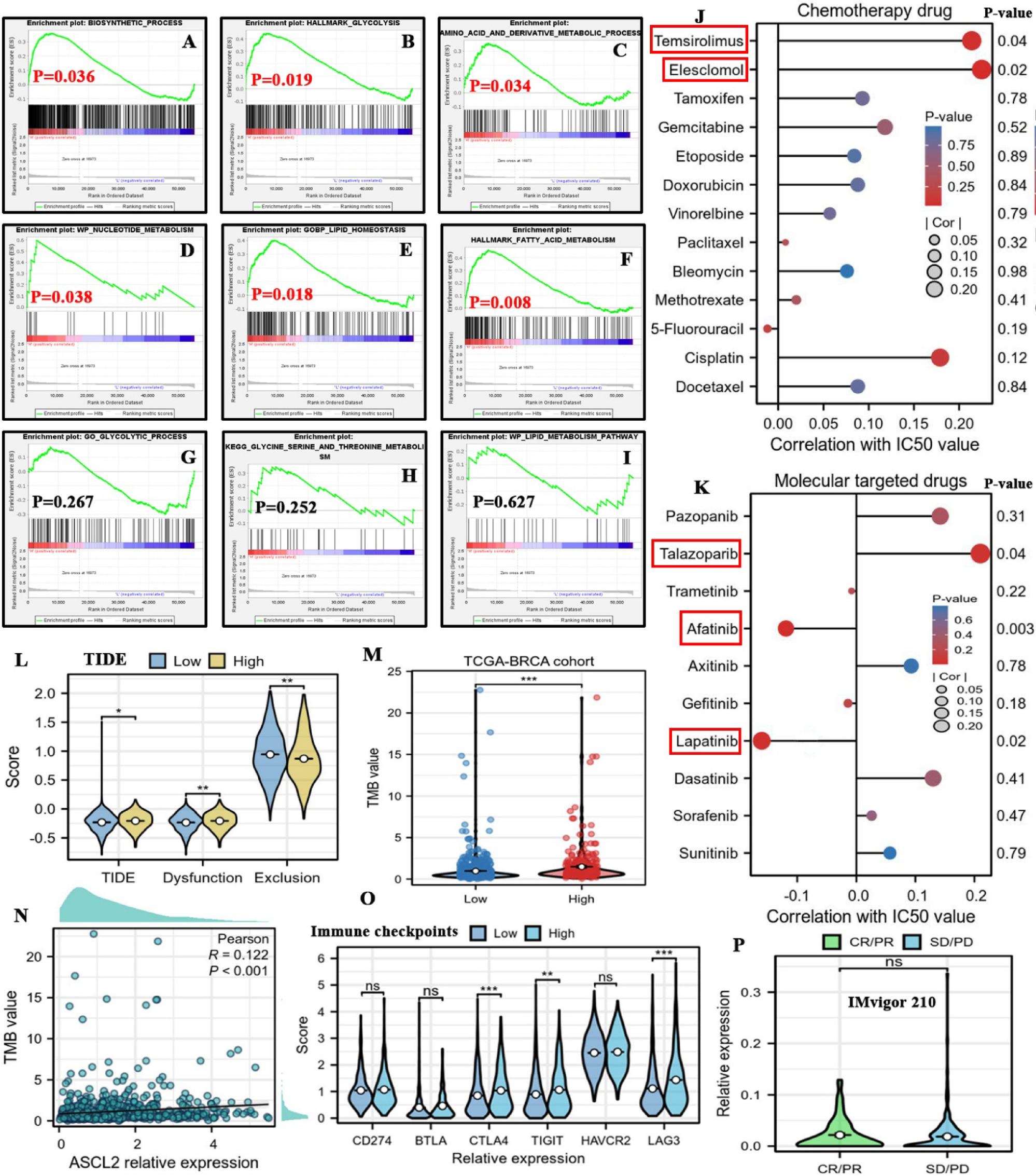
Fig. 7

The associations of ASCL2 with metabolic reprogramming and therapeutic response. (A-I) The effects of ASCL2 expressive levels on enrichments of multiple metabolic processes based on GSEA method; (J-K) The associations of ASCL2 expressions with the IC50 values of multiple common chemotherapeutics and MTT drugs (GDSC database); (L) Differences in TIDE scores between high- and low-ASCL2 expression groups; (M) Differences in TMB value; (N) Expressive correlation between ASCL2 and TMB value; (O) Expressive differences of several ICs between two ASCL2 expression groups; (P) The relationships between ASCL2 expressions and therapeutic responses of ICIs in IMvigor 210 cohort; IC50, half maximal inhibitory concentration; MTT, molecular targeted therapy; ICs, immune checkpoints; ICIs, immune checkpoint inhibitors; *P < 0.05, **P < 0.01, ***P < 0.001; NS, not statistic difference.