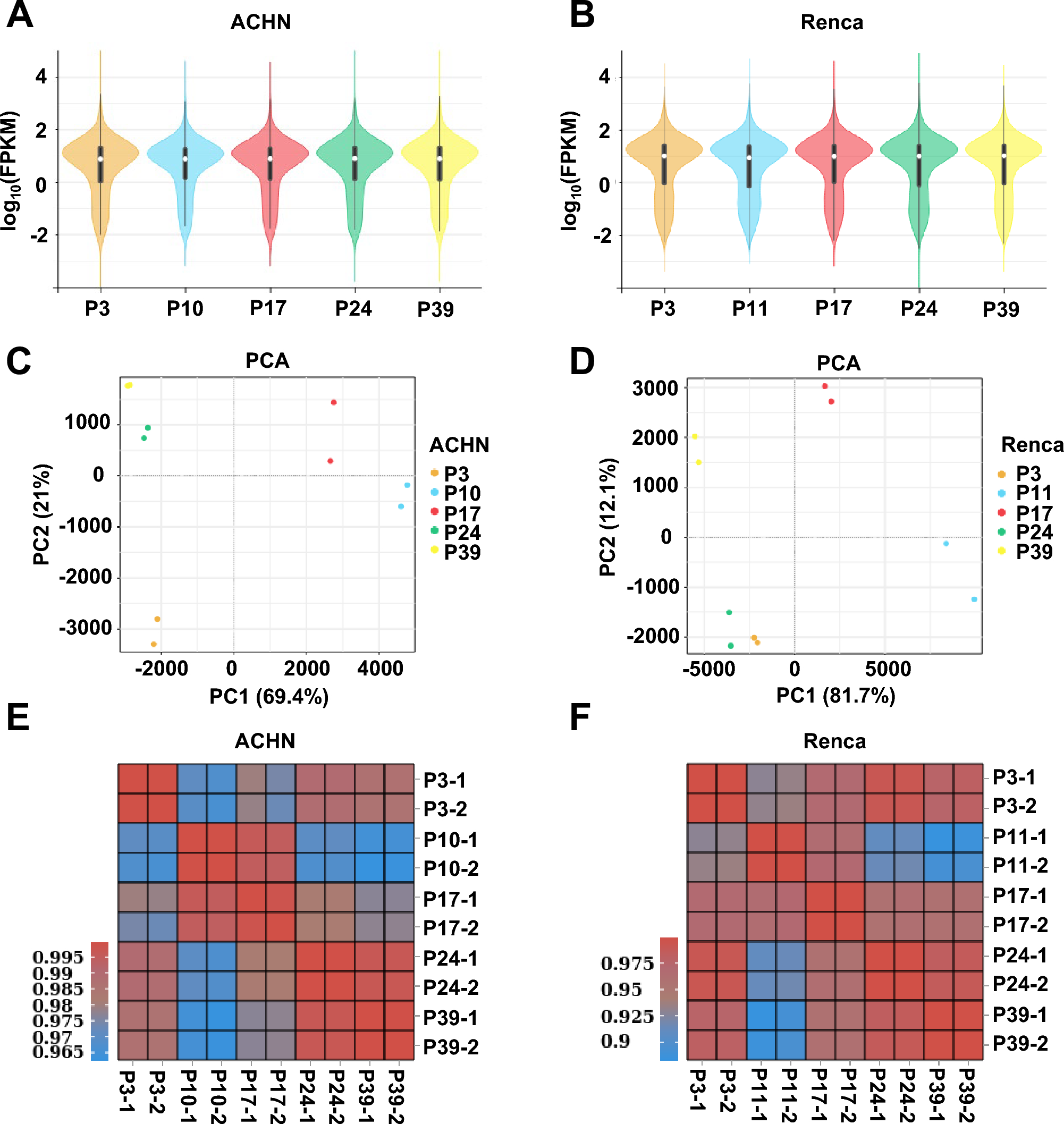
Fig. 1

RNA-seq expression profiling of ACHN and Renca cell lines at different passage numbers. (A, B) Violin plots showing the distribution of gene expression levels in ACHN (A) and Renca (B) cells at different passages (P3, P10/P11, P17, P24, P39). Each group demonstrates consistent intra-sample expression distribution. (C, D) Principal component analysis (PCA) illustrating the overall trajectory of transcriptomic changes in ACHN (C) and Renca (D) cells across passages. Each point represents an individual sample, with colors indicating different passage time points. (E, F) Pearson correlation heatmaps depicting gene expression correlations among all samples for ACHN (E) and Renca (F) cells.