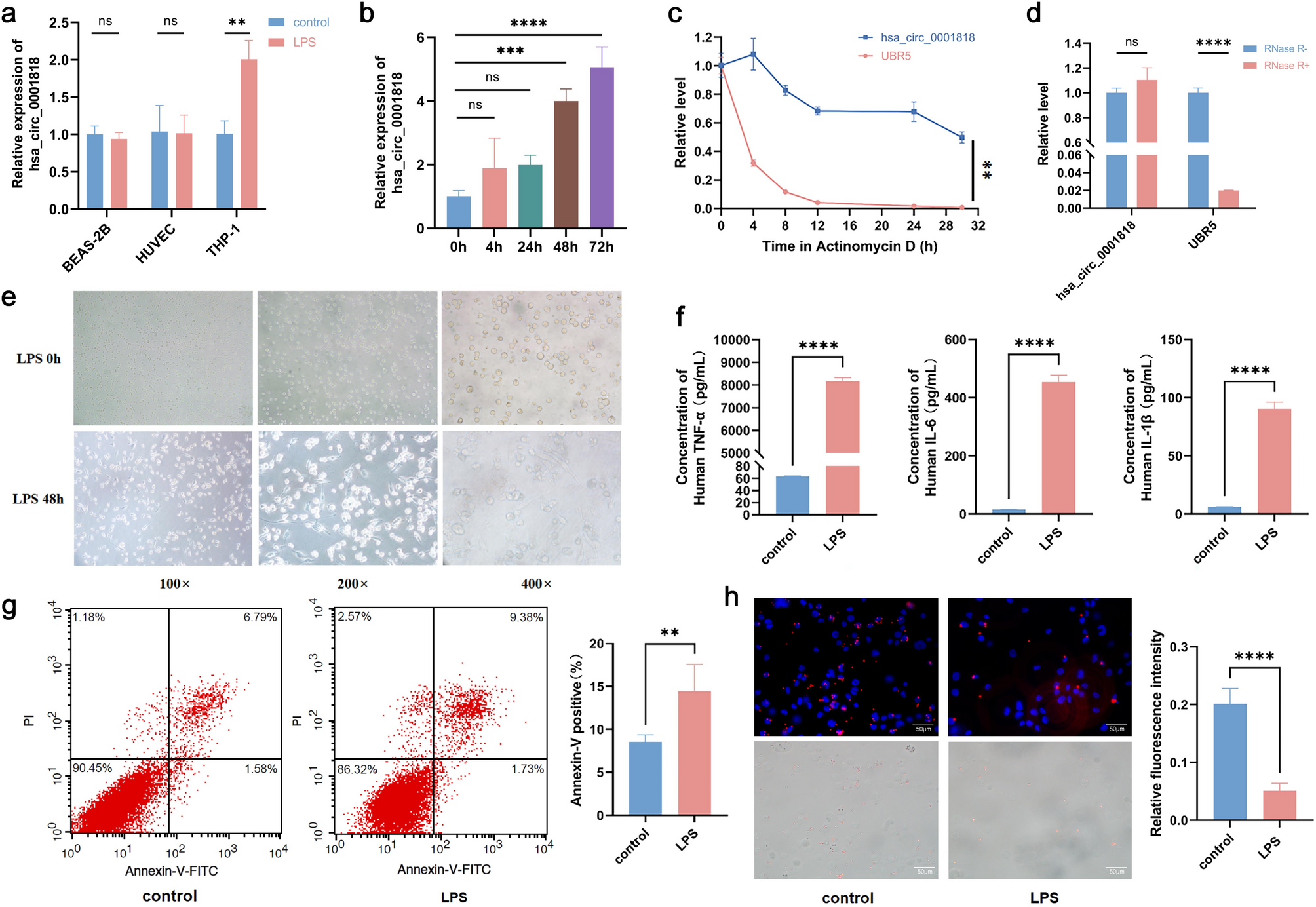
Fig. 1

Expression of hsa_circ_0001818 in the macrophage model of sepsis. (a) Expression levels of hsa_circ_0001818 after LPS stimulation (1 µg/mL) of different cell types. (b) Expression levels of hsa_circ_0001818 in THP-1-derived macrophages at different times of LPS stimulation. (c) Stability detection of hsa_circ_0001818. (d) Identification of the ring structure of hsa_circ_0001818. (e-h) Effects of LPS stimulation on the morphology, secretion of inflammatory cytokines, apoptosis rate and phagocytic function of THP-1-derived macrophages. *P < 0.05, **P < 0.01, and ***P < 0.001.