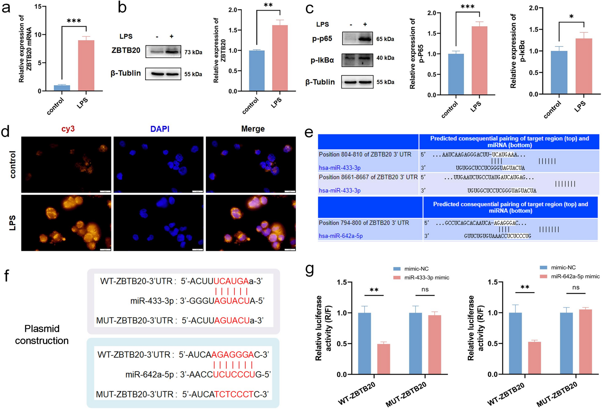
Fig. 6

miR-433-3p and miR-642a-5p can target and inhibit the expression of ZBTB20. (a) Expression level of ZBTB20 mRNA in THP-1-derived macrophages after LPS stimulation. (b) Expression level of ZBTB20 protein in THP-1-derived macrophages after LPS stimulation. (c) Expression level of NF-κB pathway-related phosphorylated proteins in THP-1-derived macrophages after LPS stimulation. (d) Localization and expression level of ZBTB20 protein in THP-1-derived macrophages after LPS stimulation. (e) Bioinformatics prediction of the binding sites of miR-433-3p and miR-642a-5p with ZBTB20. (f) Construction of WT-ZBTB20 and MUT-ZBTB20 recombinant reporter gene plasmids. (g) Dual luciferase reporter gene assay was used to detect the binding of miR-433-3p and miR-642a-5p with ZBTB20. *P < 0.05, **P < 0.01, and ***P < 0.001.