Fig. 2
From: An empirical investigation of continuance intention to use online meetings

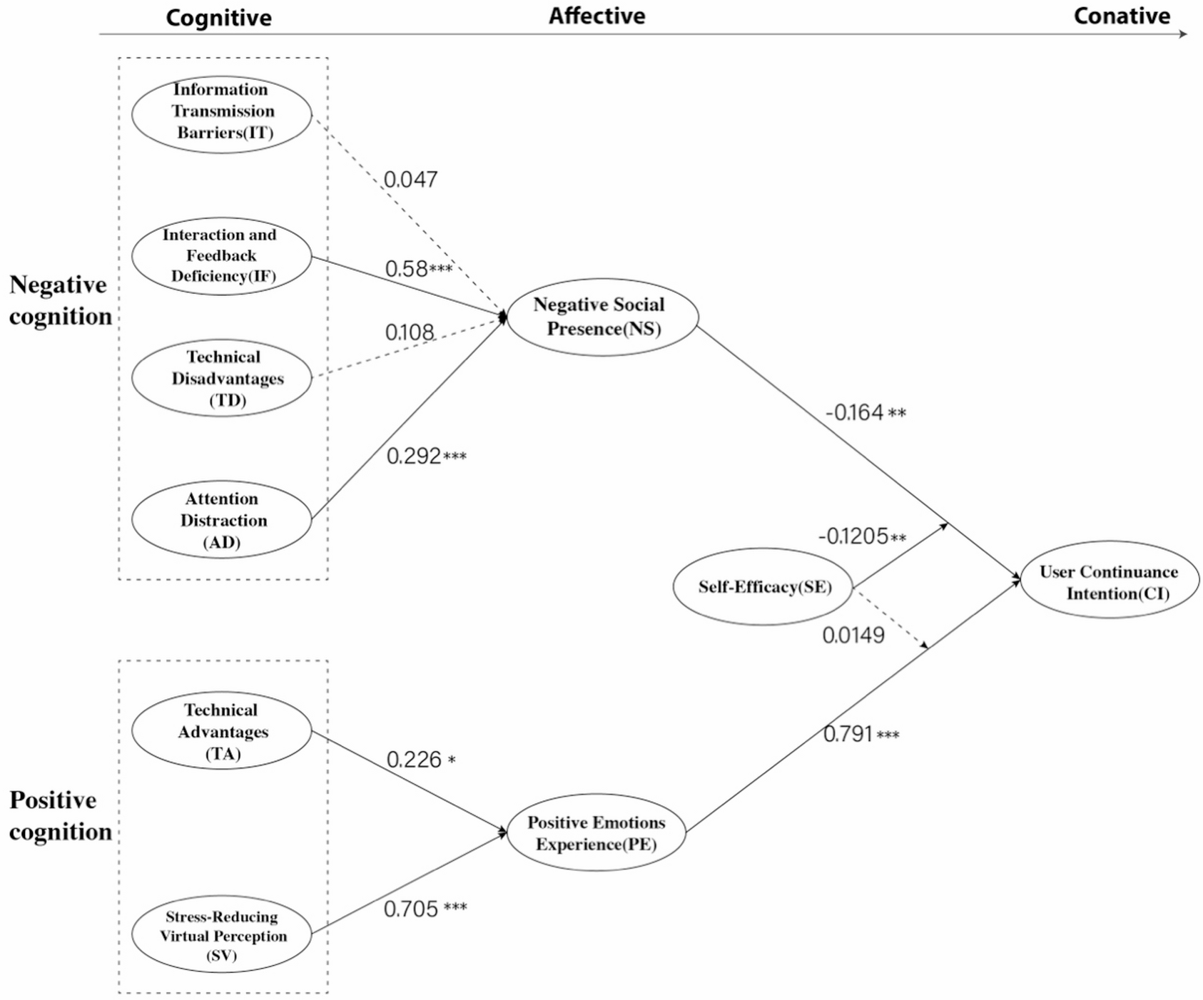
Structural equation modeling results. Note Dashed lines indicate non-significant effects. ***p < 0.001; **p < 0.01; *p < 0.05.
From: An empirical investigation of continuance intention to use online meetings

Structural equation modeling results. Note Dashed lines indicate non-significant effects. ***p < 0.001; **p < 0.01; *p < 0.05.