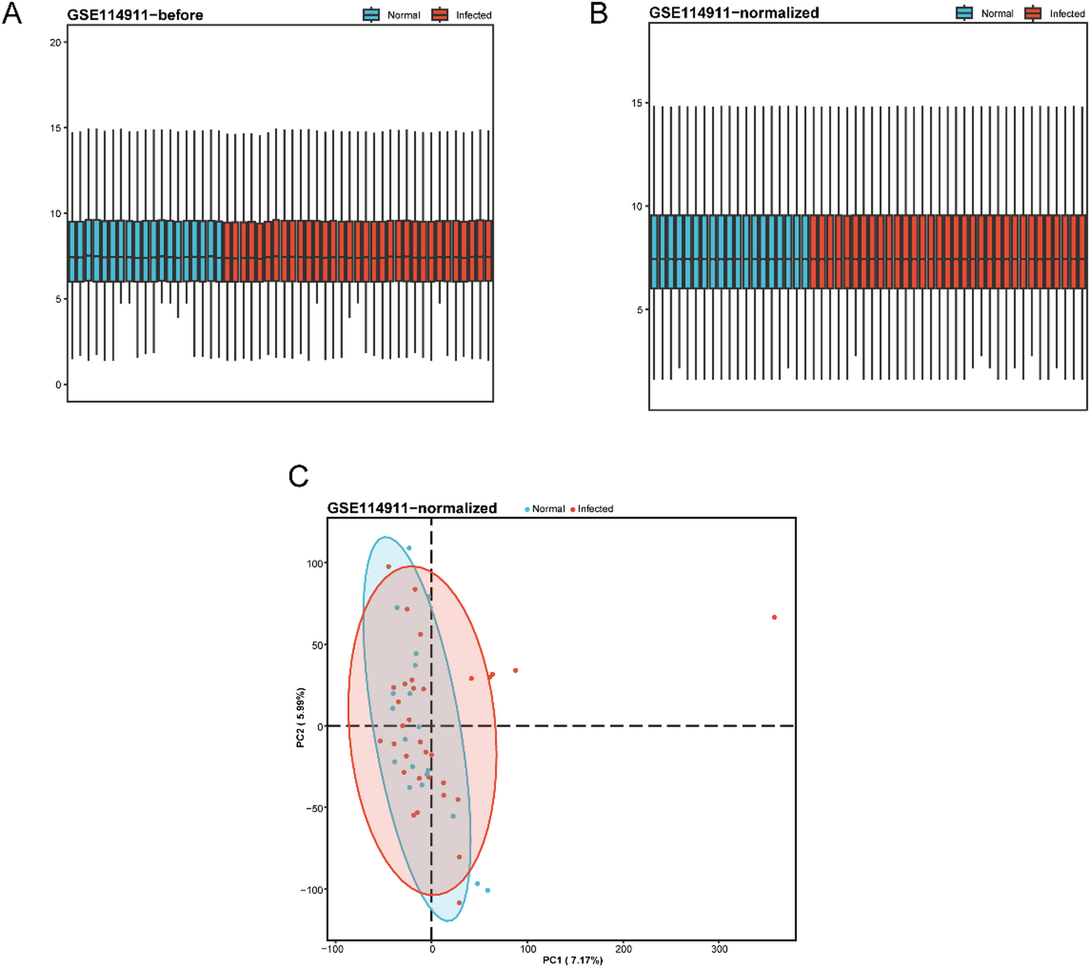
Fig. 1

Normalization of GSE114911. (A) Boxplot of distribution of GSE114911 dataset before normalization. (B) Distribution boxplot of the normalized dataset GSE114911. (C) PCA plot of the normalized dataset GSE114911. PCA, Principal Component Analysis. Infected samples with M. tuberculosis are in red, and normal samples are in blue.