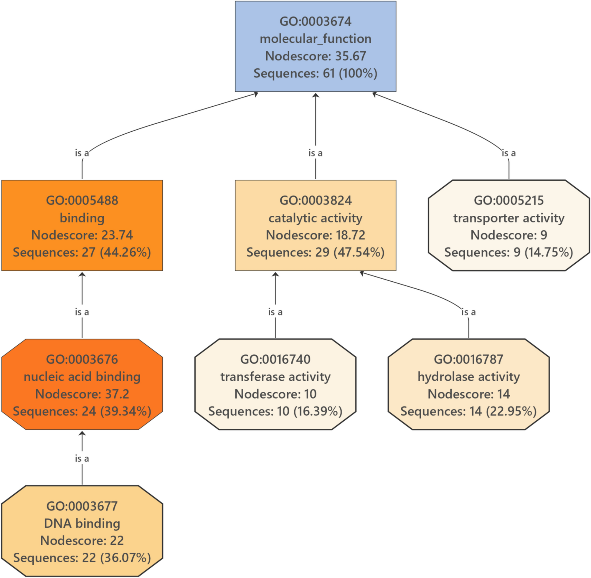
Fig. 6

Gene Ontology (GO) enrichment analysis for the "broad-sense natto group"-specific gene set. The figure shows a Directed Acyclic Graph of enriched GO terms. Each box represents a GO term, displaying its ID, description, and the number of associated gene sequences. The color intensity of the boxes is proportional to the significance of enrichment, with more significant terms shown in shades of orange. The connecting lines represent hierarchical relationships between the terms.