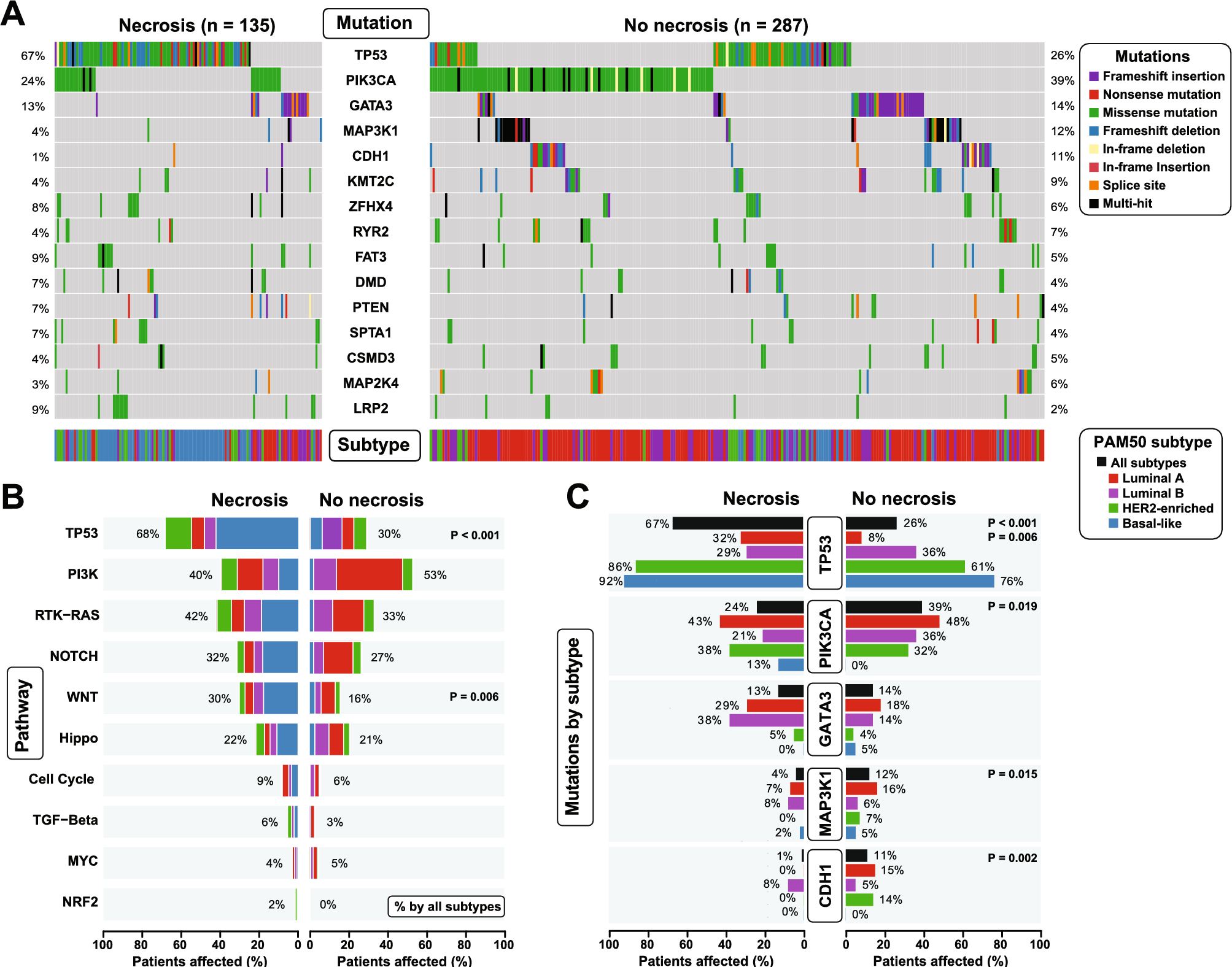
Fig. 5

Mutational patterns by morphologic necrosis status. (A) Mutational patterns in tumors with and without necrosis evaluated by the 15 most frequently mutated genes among 422 female BC patients. (B) Differences in oncogenic pathways in tumors based on PAM50 subtypes and morphologic necrosis status. (C) Mutational differences in top five mutated genes by PAM50 subtype and necrosis status. Mutation data from TCGA BRCA study26.