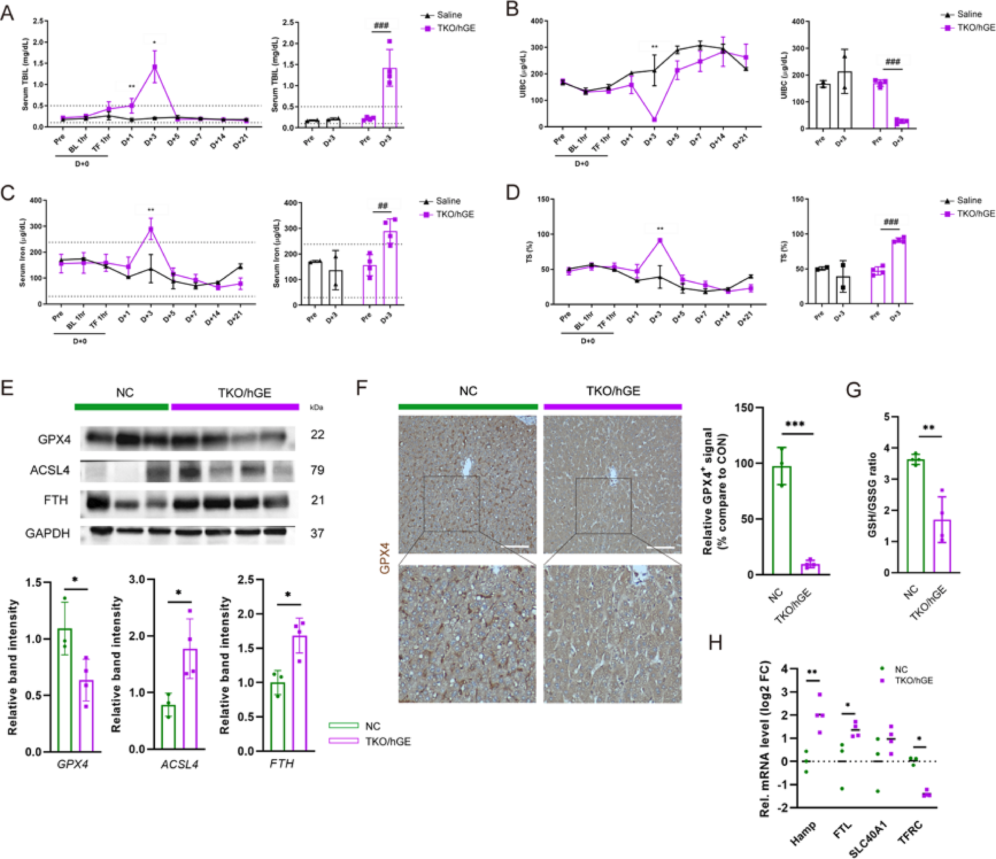
Fig. 3

Xenotransfusion-induced hemolysis of TKO/hGE pig RBCs causes massive iron release, glutathione depletion, leading to ferroptosis in recipient liver. (A–D) Serum chemistry results relevant to iron metabolism disorders and hemolysis-associated markers. Expression of the markers over time (left) and comparison of the levels when they peaked at day D + 3, respectively (right). (A) Serum total bilirubin (TBIL), (B) Unsaturated Iron Binding capacity (UIBC), (C) Serum Iron, (D) Transferrin saturation (TS). The dotted area indicates the normal range. *: a significant difference compared to the saline group, #: a significant difference compared to the pre-state within each group. (E) Immunoblotting for GPX4, ACSL4, and FTH in the liver of NC or TKO/hGE groups. Density measurement band intensities represent relative values to each control group (n = 3 or 4, respectively). (F) Immunohistochemistry for GPX4 in liver (scale bar: 100 μm). Percent areas of GPX4 staining were assessed using the Image-J program (n = 3 or 4). (G) Oxidized/reduced glutathione ratio (GSH/GSSG) in liver. (H) qRT-PCR assays for iron metabolism marker, Hepcidin (Hamp), Ferritin L(FTL), SLC40A1, TFRC (Transferrin Receptor Protein 1, CD71) in NHPs liver (n = 3 or 4). For all graphs, the reported values represent mean ± SD. Statistical significance was tested via unpaired student’s t-test. (*p < 0.05, **p < 0.01)