Fig. 1
From: AFP promotes cancer multidrug resistance through activating PI3K/Akt/NF-κB signaling pathway

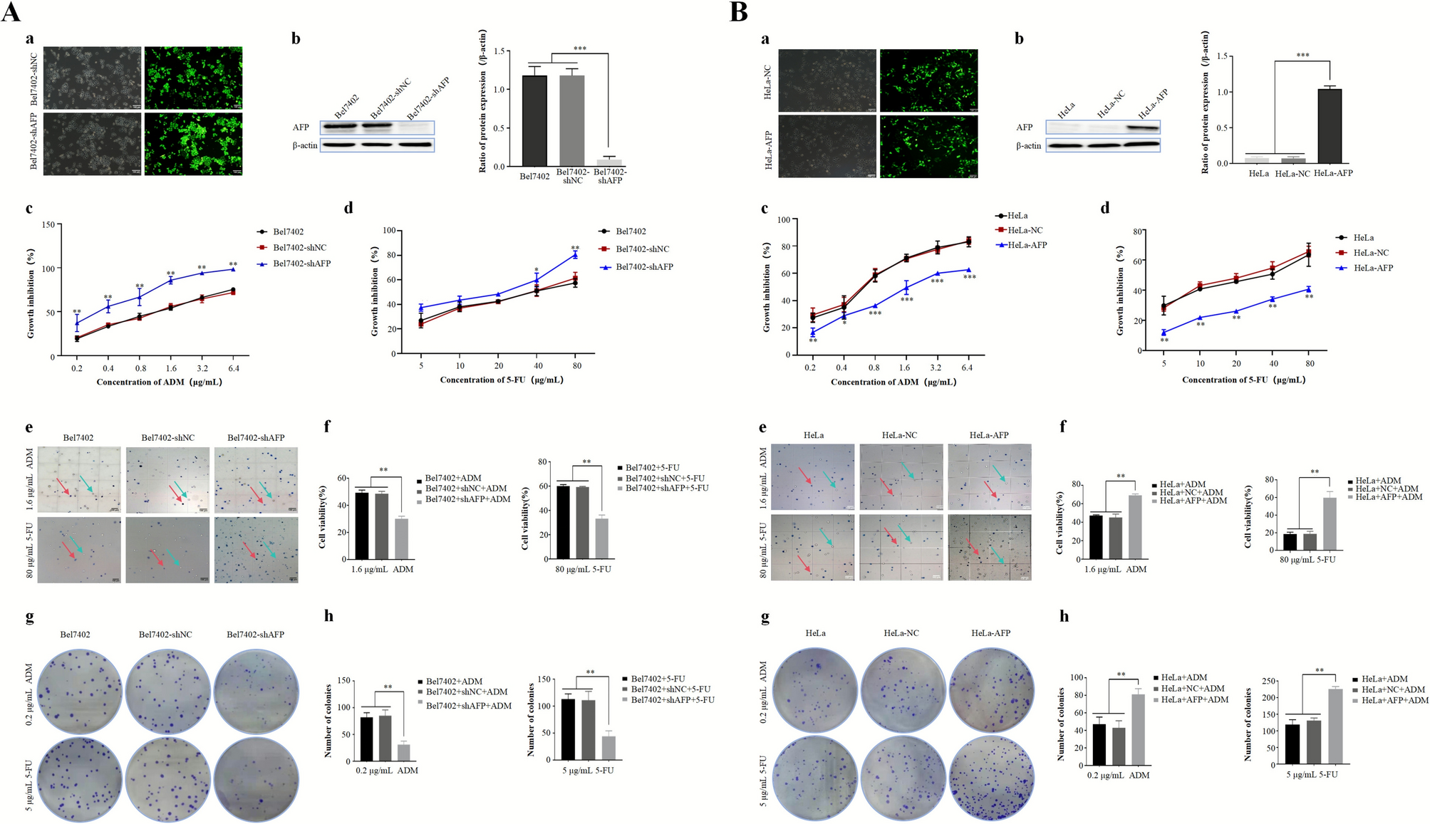
The effects of the expression of AFP on regulating the chemosensitivity of Bel7402 and HeLa cells. A: (a) Green fluorescent protein expression was used to observe the transduction efficiency of empty lentiviral vector (NC) or lentivirus LV-shAFP on Bel7402 cells. (b) Western blotting was employed to detect the expression of AFP in Bel7402-shAFP cells. After treating Bel7402, Bel7402-shNC, and Bel7402-shAFP cells with different concentrations of ADM (c) and different concentrations of 5-FU (d) for 48 h, the cells growth inhibition rate was calculated. (e) Trypan blue staining was utilized to observe the cellular morphology of Bel7402, Bel7402-shNC, and Bel7402-shAFP cells after treated with 1.6 μg/mL ADM (upper) and 80 μg/mL 5-FU (lower) for 48 h (blue arrows indicate living cells, and red arrows indicate dead cells); and (f) the changes in the cells survival rates of each group were calculated. (g) Plate cloning was performed to observe the colony formation of Bel7402, Bel7402-shNC, and Bel7402-shAFP cells after treated with 0.2 μg/mL ADM (upper) and 5 μg/mL 5-FU (lower); and (h) the numbers of the cell colonies formed in each group was statistically analyzed. B: (a) Green fluorescent protein expression was used to observe the transduction efficiency of empty lentiviral vector (NC) or lentivirus LV-AFP on HeLa cells. (b) Western blotting was employed to detect the expression of AFP protein in HeLa-AFP cells. After treating HeLa, HeLa-NC, and HeLa-AFP cells with different concentrations of ADM (c) and different concentrations of 5-FU (d) for 48 h, the cells growth inhibition rate was calculated. (e) Trypan blue staining was utilized to observe the cellular morphology of HeLa, HeLa-NC, and HeLa-AFP cells after stimulation with 1.6 μg/mL ADM (upper) and 80 μg/mL 5-FU (lower) for 48 h(blue arrows indicate living cells, and red arrows indicate dead cells); and (f) the changes in the cells survival rates of each group were calculated. (g) Plate cloning was performed to observe the colony formation of HeLa, HeLa-NC, and HeLa-AFP cells after treated with 0.2 μg/mL ADM (upper) and 5 μg/mL 5-FU (lower); and (h) the numbers of the cell colonies formed in each group was statistically analyzed. The results represented in the figure are derived from three independent experiments (n = 3). *P < 0.05, **P < 0.01.