Fig. 6
From: Plasma-based Raman spectroscopy for early detection of acute myocardial infarction in murine models

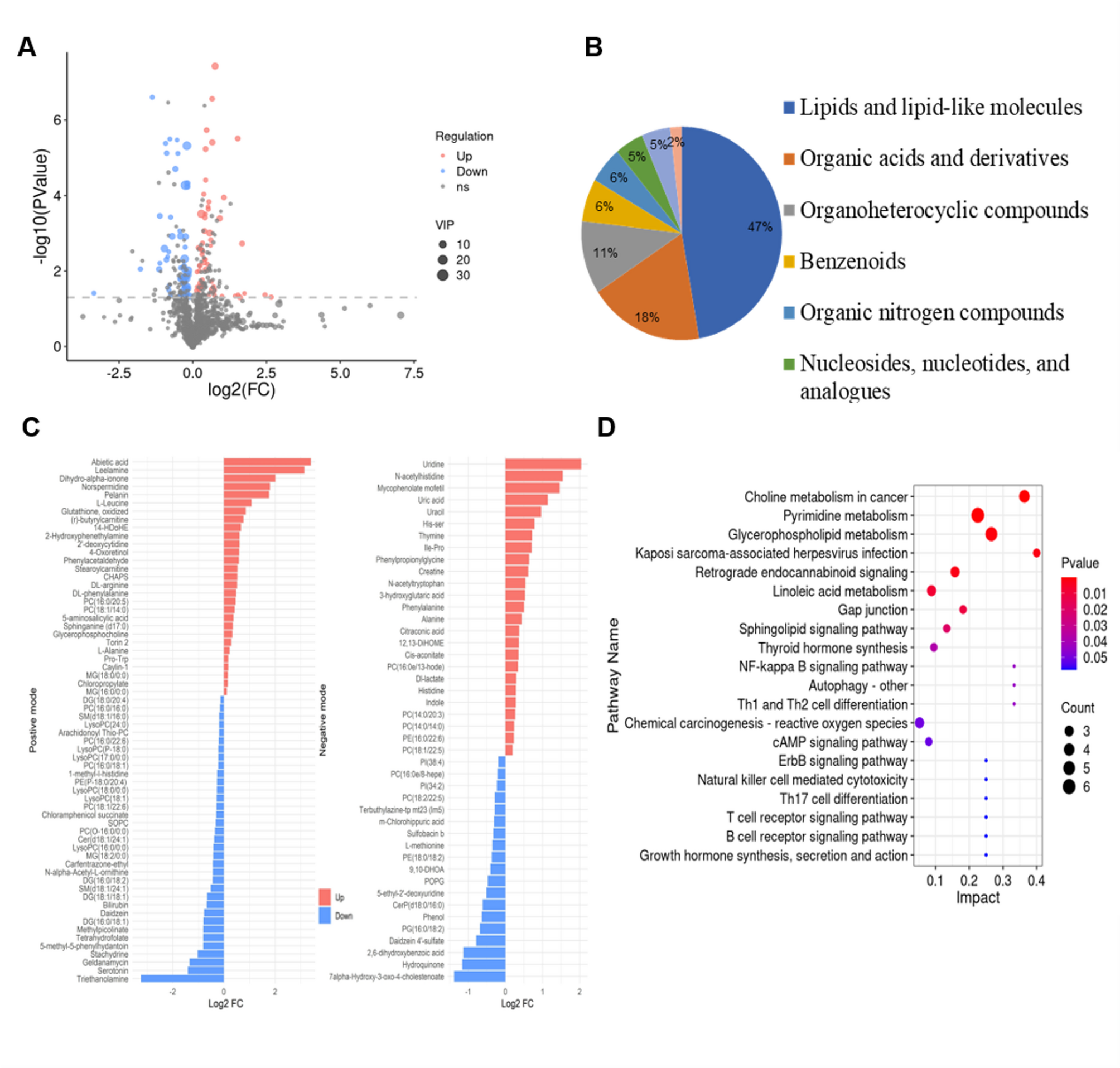
Non-targeted metabolomic analysis of mice plasma. All mice plasma were subjected to non-targeted metabolites analysis via MS. (A) The volcano plot of 108 differential metabolites identified. (B) A pie chart categorizing the classification of differential metabolites. (C) The histogram of differential metabolites in ESI+ and ESI− modes. The color red indicates up regulation, while the color blue signifies down regulation. (D) KEGG enrichment analysis of differential metabolites.