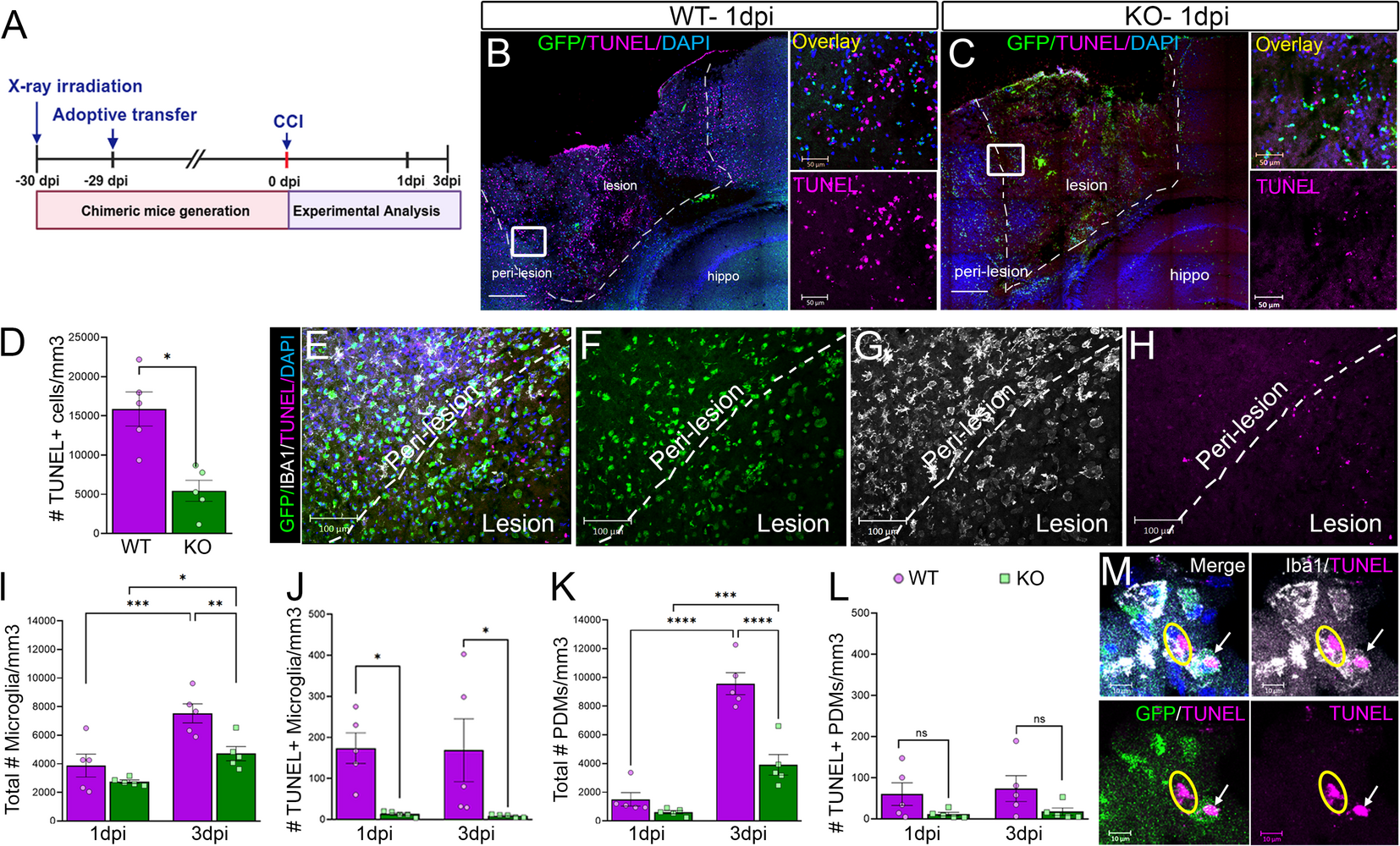
Fig. 1

Peripheral immune EphA4 deficiency reduced apoptosis in the CCI-injured cortex. (A) Schematic indicating the workflow and timeline used to generate chimeric mice and perform experiments. (B, C) Representative confocal tile images for AT-WT and AT-KO lesions and perilesional regions showing peripheral immune cells (GFP+, green), apoptotic cells (TUNEL+, magenta), and DAPI-stained nuclei (blue) at 1dpi. Hippo = hippocampus. (D) Total number of TUNEL + cells/mm³ in AT-WT and AT-KO injured cortices. (E-H) Representative z-stack maximum intensity projection confocal images of the peri-lesion and lesion regions of AT-KO stained with IBA1 (white), TUNEL (magenta), and GFP (green). (I-L) Total number of GFP-IBA1 + microglia/mm3 (I), TUNEL + GFP-IBA1 + microglia/mm3 (J), total number of GFP + IBA1 + PDMs/mm3 (K), and TUNEL + GFP + IBA1 + PDMs/mm3 (L) in the ipsilateral cortex of AT-WT and AT-KO at 1 and 3 dpi. Representative images show TUNEL staining overlapping with both GFP + IBA1 + PDMs (arrow) and GFP-IBA1 + microglia (circle) (M). Scale bar = 500 μm in B-C and 50 μm in insets, 200 μm in E-H, 10 μm in L. *P < 0.05, **P < 0.01, ***P < 0.001, ****P < 0.0001. T-test in D; Two-way ANOVA in I-L. PDMs = peripheral-derived monocyte/macrophages.