Fig. 1
From: Restoring the glioblastoma tumor microenvironment by targeting C5a with the antagonist W54011

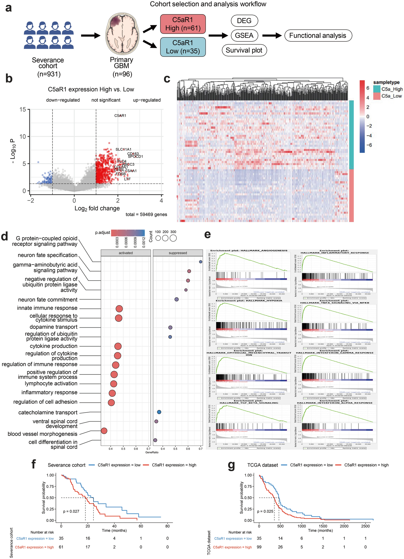
Prognostic potential of C5a as a clinical marker. (a) Schematic illustration depicting the informatics analysis conducted on primary glioblastoma (GBM) samples obtained from the Severance cohort. (b) Volcano plot showing differentially expressed genes (DEGs) in the C5a High group compared to those in the C5a Low group. Upregulated, downregulated, and insignificantly altered DEGs are indicated. Genes highlighted in white boxes are significantly associated with the tumor microenvironment (TME) and inflammation. (c) Heatmap illustrating the expression profiles of statistically significant DEGs (P-adj < 0.05) between the C5a High and C5a Low groups. (d) Gene Ontology enrichment analysis for biological processes related to DEGs in the C5a High group versus the C5a Low group. (e) Gene set enrichment analysis (GSEA) plot showing the enrichment of hallmark TME and inflammation-related gene sets in the C5a High group relative to the C5a Low group. (f) Kaplan–Meier survival curve comparing overall survival between patients with GBM in the C5a High group (n = 61) and those in the C5a Low group (n = 35). Patients in the C5a High group exhibited significantly worse survival outcomes compared to those in the C5a Low group (P = 0.027).