Fig. 5
From: Unveiling CCR9 and CCL13 as immune biomarkers and therapeutic targets in thymoma

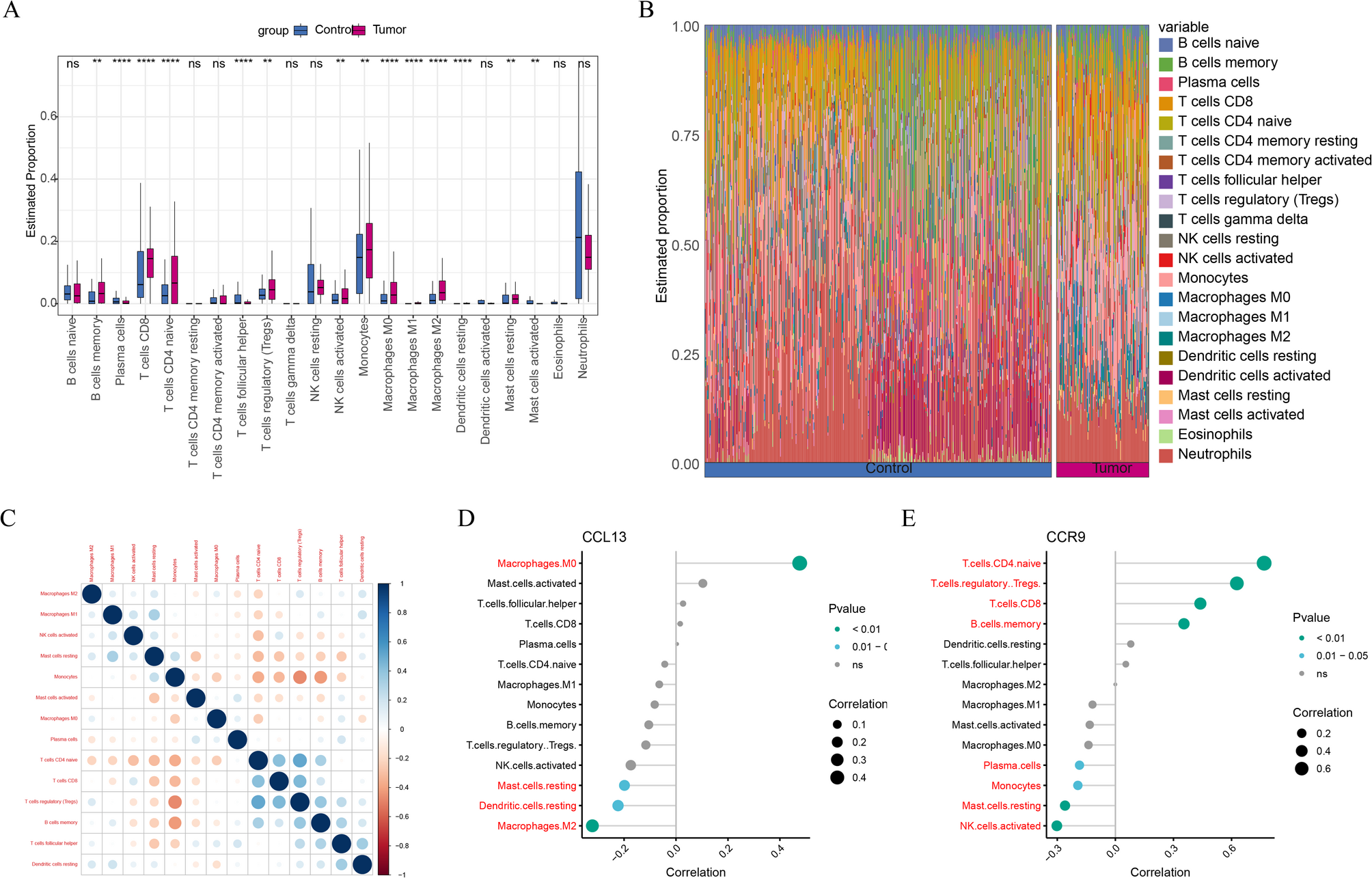
Immune infiltration analysis. (A) The differences in immune cell infiltration between control and thymoma groups. (B) Relative abundance of immune cell types in thymoma and control samples. (C) Correlation analysis between differentially expressed immune cell subsets. (D, E) Pearson correlation between biomarkers CCL13 and CCR9 and immune cells.