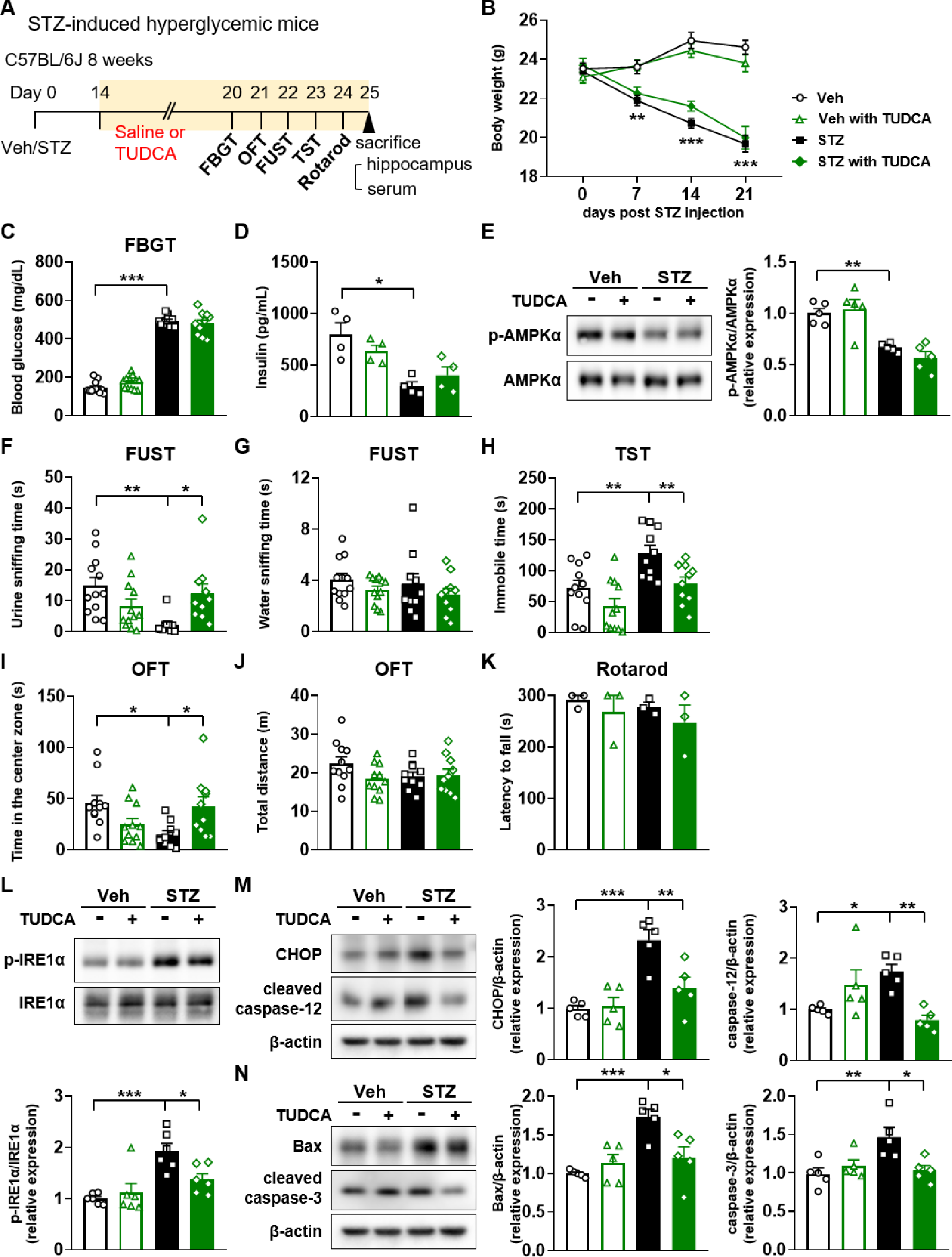
Fig. 6

ER stress inhibition by TUDCA alleviates depression-like behaviors in hyperglycemic mice. (A) Timeline of experimental procedures. TUDCA (300 mg/kg, i.p.) was administered once daily for 7 consecutive days before behavioral testing and continued throughout the behavioral testing period. (B) Body weight of vehicle- and STZ-injected mice with or without TUDCA treatment. (C) FBG levels after 6 h of fasting. (D) Serum insulin levels. (E) Phosphorylated AMPKα levels in the hippocampus. (F) Female urine and (G) water sniffing time in the FUST. (H) Immobile time in the TST. (I) Time spent in the center zone and (J) total locomotor activity in the OFT. (K) Rotarod test for motor function. (L) Phosphorylated IRE1α levels in the hippocampus. (M) CHOP and cleaved caspase-12 levels. (N) Bax and cleaved caspase-3 levels. All analyses were performed in the hippocampus. Protein levels were quantified relative to β-actin or corresponding total forms, and levels are shown as fold changes relative to those of the control group. Original blots are presented in Supplementary Information 2 (E, L-N). *p < 0.05, **p < 0.01, ***p < 0.001. All data are mean ± SEM. Detailed statistics are in Supplementary Information 1, Table S3.