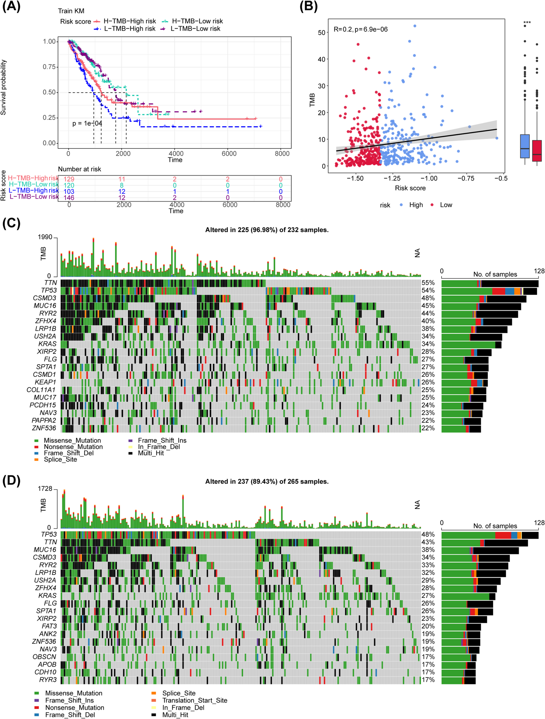
Fig. 11

Survival of LUAD patients in the HRG and the high/low TMB groups. (A) Survival rates for high TMB + high risk, high TMB + low risk, low TMB + high risk, as well as low TMB + low risk groups. (B) Correlation between RS and TMB levels. (C-D) Somatic mutation waterfall plots for patients in the two LUAD risk groups.