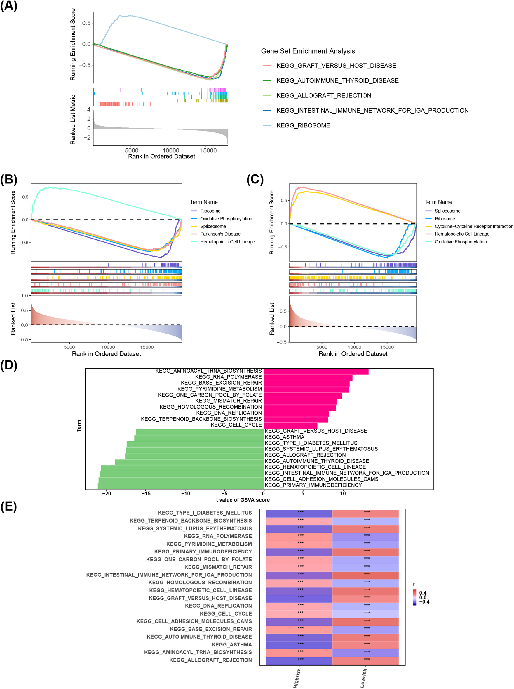
Fig. 7

Transcriptional and immune-related functional programs in in LUAD. (A) Gene Set Enrichment Analysis (GSEA) results. (B, C) GSEA showed that GAB3 and IL16 were enriched in pathways such as ribosome, oxidative phosphorylation, spliceosome, and hematopoietic cell lineage. (D) Pathways showing significant differences between the two groups. (E) Relationship between immune-related and transcriptional processes in the two risk categories.