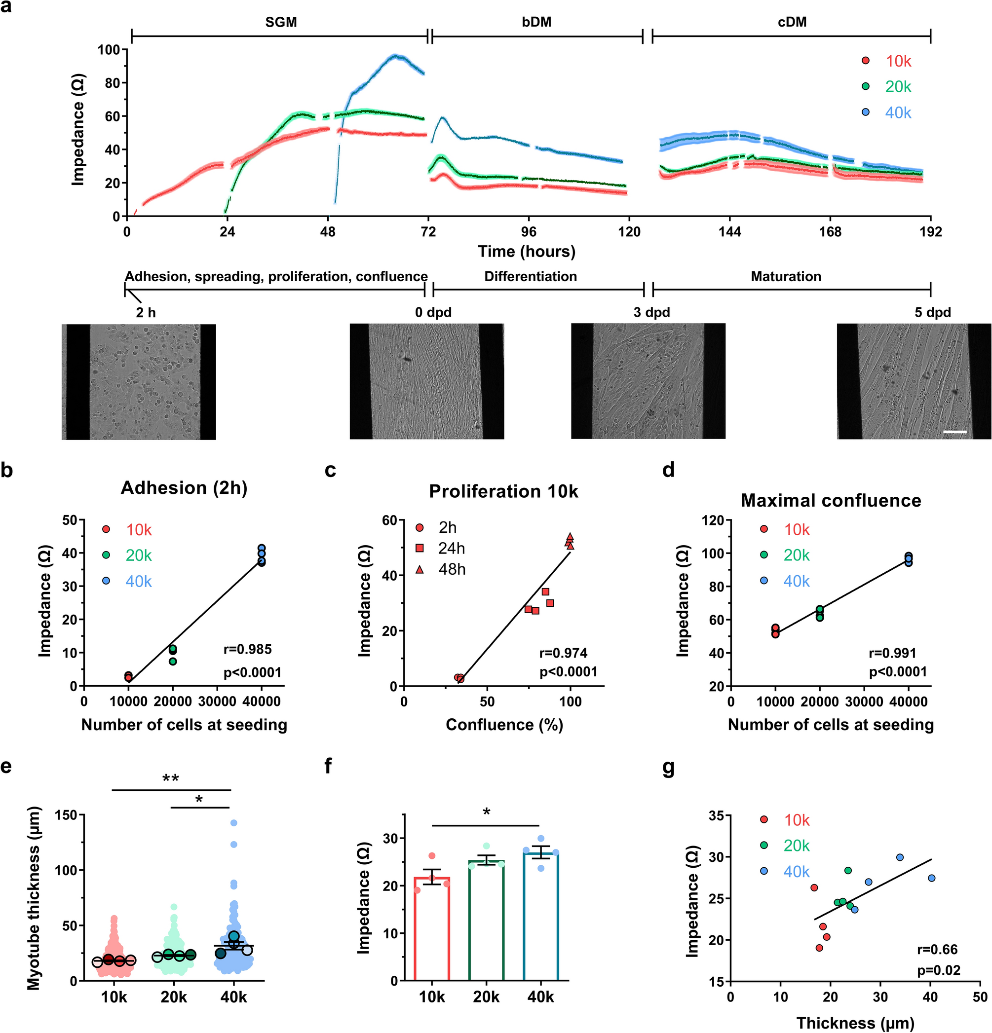
Fig. 1

Impedance-based characterization of myogenesis in control human myoblasts: impact of seeding density. (a) Impedance profiles of Ctl1 myoblasts seeded at 10,000 (10 k), 20,000 (20 k) or 40,000 (40 k) cells per well. Insets display representative bright-field images captured at 2 h post-seeding, day post differentiation (dpd) zero, 3 dpd, and 5 dpd. Scale bar: 100 µm. SGM, Skeletal muscle cell Growth Medium; bDM, basic differentiation medium; cDM, complete differentiation medium. (b) Correlation between seeding density and impedance (Ω) at 2 h post-seeding. Pearson correlation coefficient (r) = 0.985, p < 0.0001. (c) Correlation between cell coverage (%) and impedance (Ω) at 10 k density across 2, 24, and 48 h. r = 0.974, p < 0.0001. (d) Correlation between seeding density and impedance (Ω) at confluence. r = 0.991, p < 0.0001. (e) Myotube thickness at 5 dpd: 18.08 ± 1.07 µm for 10 k, 22.86 ± 1.13 µm for 20 k, and 31.68 ± 6.88 µm for 40 k. Small dots represent individual myotubes; bold dots represent well averages. (f) Impedance (Ω) at 5 dpd. (g) Correlation between myotube thickness (µm) and impedance (Ω) at 5 dpd. r = 0.66, p = 0.02. Data in (a), (e), and (f) are expressed as mean ± SEM. n = 4 replicates per condition. *p < 0.05, **p < 0.01, One-way ANOVA post hoc Tukey’s multiple comparison test.