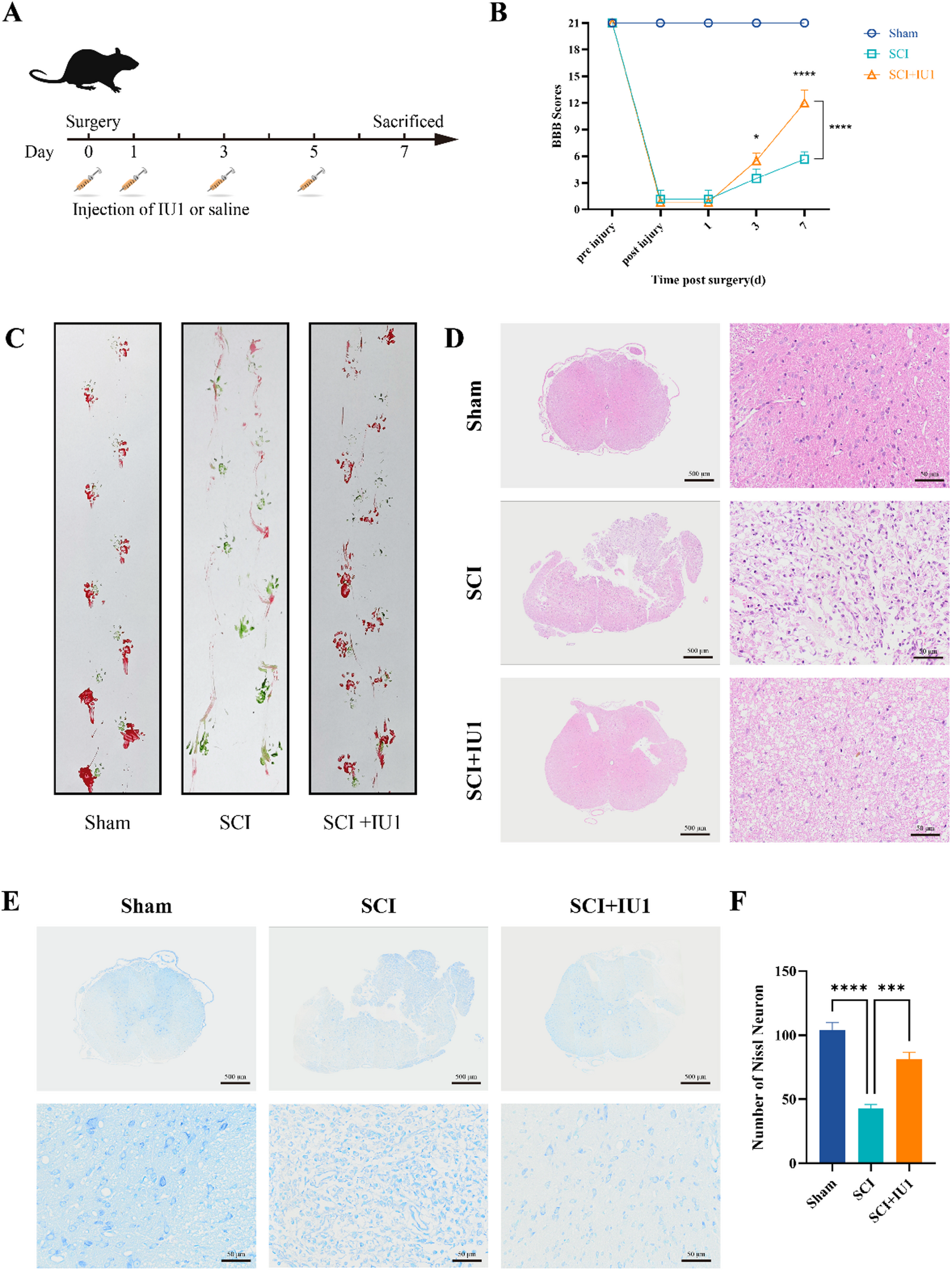
Fig. 1

USP14 inhibition facilitates recovery of rats after SCI. (A) Timeline of animal experiments, indicating the timing of IU1 injections (100 µM, 2 mL for each) and tissue collection. (B) BBB scores measured at various time points following spinal cord contusion across different rat groups (mean ± SD, n = 6). (C) Example of rat footprints recorded one week after SCI. Green indicates forelimb prints, and red indicates hindlimb prints. (D) Representative images of cross-sectional H&E staining of the spinal cord from each experimental group (n = 3). Scale bar = 500 μm–50 μm. (E,F) Nissl staining was used to quantify the number of surviving neurons in each field of view across the groups (mean ± SD, n = 3). Scale bar = 500 μm–50 μm. Statistical analysis was performed using two-way ANOVA for BBB score and one-way ANOVA for Nissl staining to determine p-values for mean ± standard deviation from three independent experiments. * p < 0.05, *** p < 0.001, **** p < 0.0001.