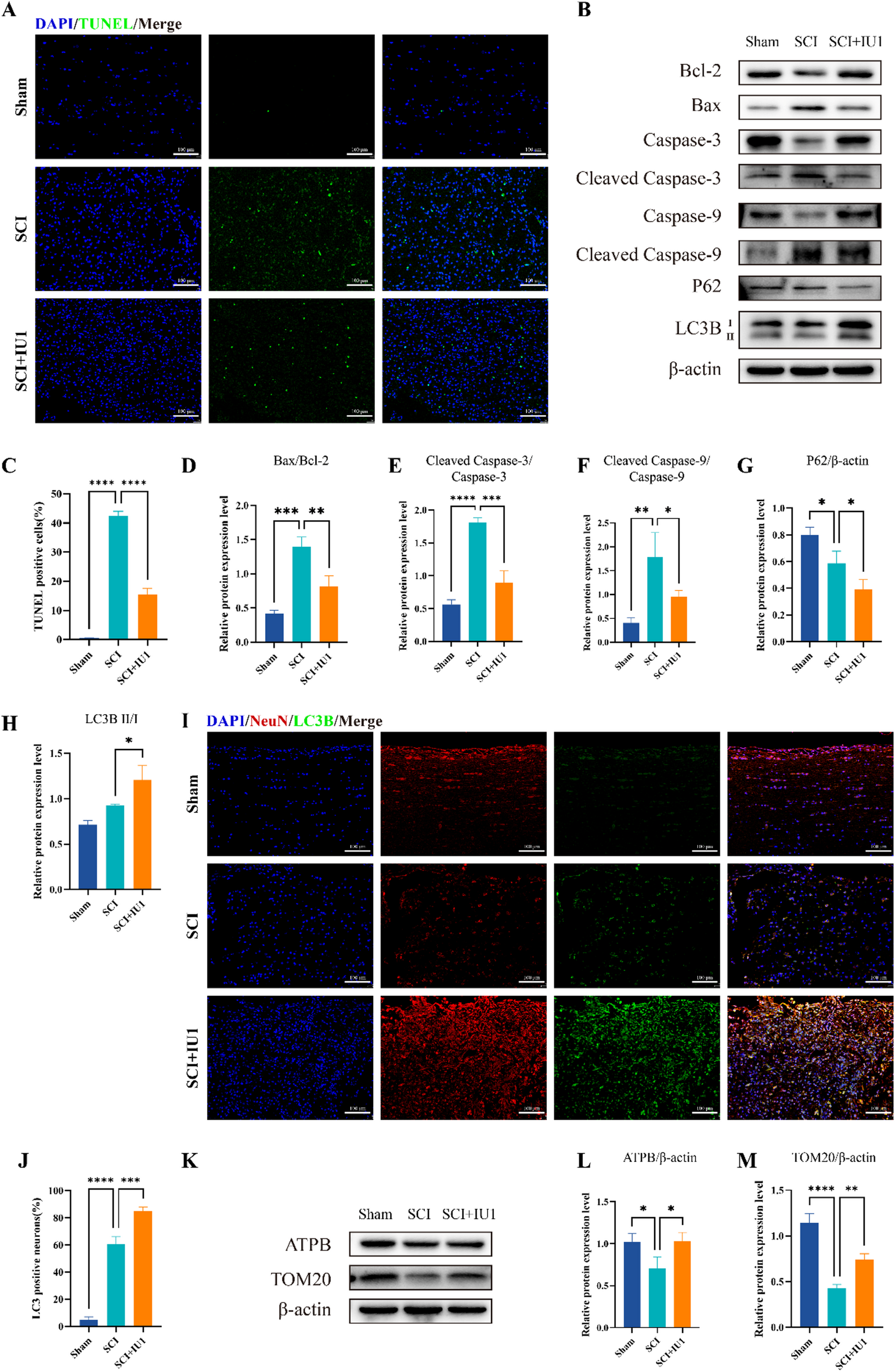
Fig. 2

USP14 inhibition reduces apoptosis and enhances autophagy post-SCI. (A,C) TUNEL staining of spinal cord sections, with statistical analysis of the percentage of TUNEL-positive cells (mean ± SD, n = 3). Scale bar = 100 μm. (B,D–F) Western blotting and semi-quantitative analysis of apoptosis-related proteins (Bax/Bcl-2, Cleaved-caspase-3/Caspase-3, Cleaved-caspase-9/Caspase-9) following SCI. (B,G–H) Western blotting and semi-quantitative analysis of autophagy-related proteins (p62, LC3B-Ⅰ/Ⅱ) following SCI. (I) Representative images of transverse spinal cord sections stained with anti-LC3B (green) and anti-NeuN (red) antibodies, with DAPI (blue) for nuclear staining. Scale bar = 100 μm. (J) Quantification of LC3-positive neurons in the injury area. (K-M) Western blotting and semi-quantitative analysis of mitochondrial proteins ATPB and TOM20 following SCI. Data were analyzed using one-way ANOVA to calculate p-values for the mean ± standard deviation from three independent experiments. * p < 0.05, ** p < 0.01, *** p < 0.001, **** p < 0.0001.