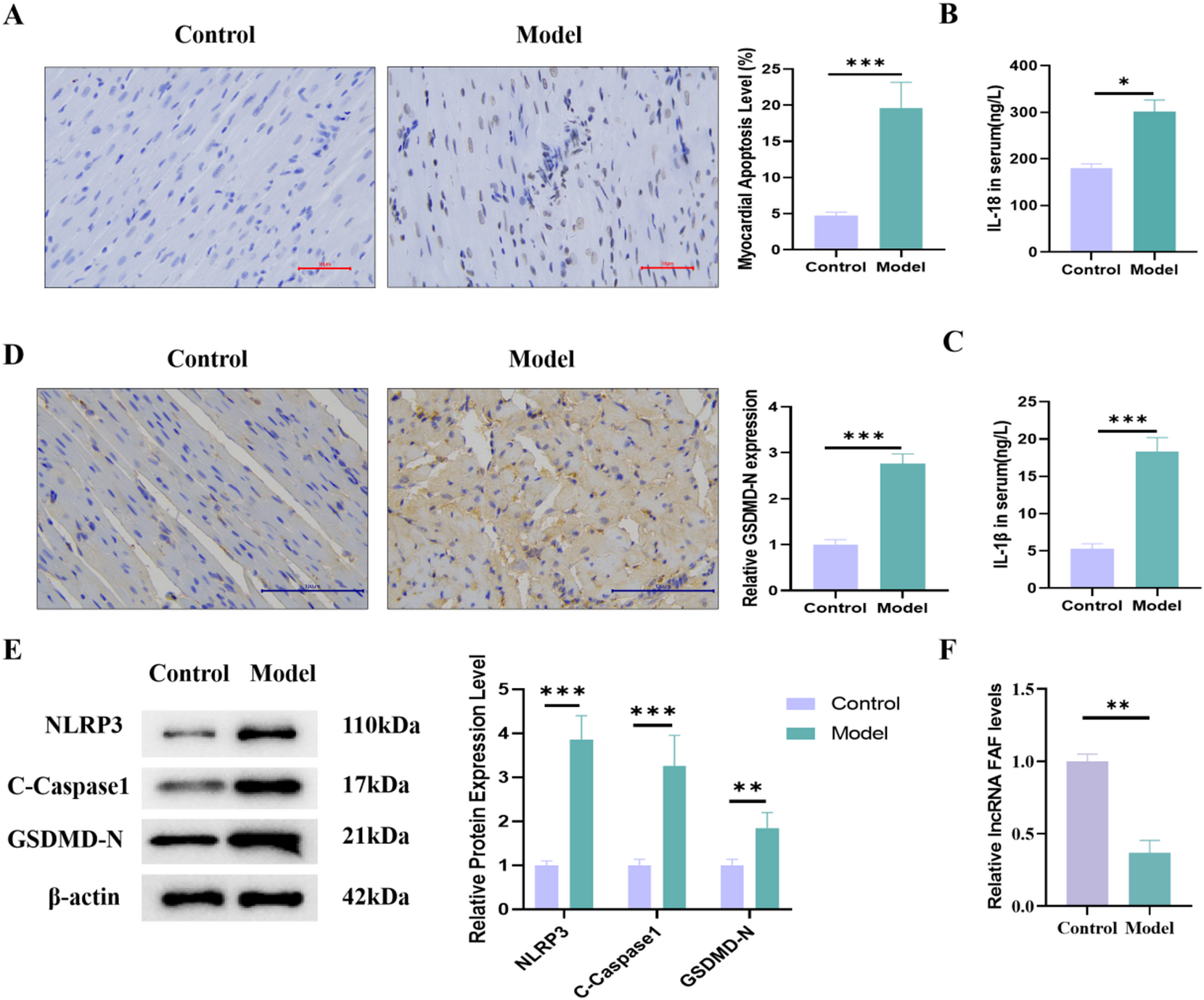
Fig. 2

Chemotherapeutic agents promote pyroptosis in rat myocardial tissue and inhibit lncRNA FAF expression. (A) Representative images illustrating TUNEL staining of rat heart tissue (magnification: 200×); (B) Supernatant IL-18 levels (ELISA); (C) Supernatant IL-1β levels (ELISA); (D) Images showing DOX-induced up-regulation of GSDMD-N protein expression in rat myocardium (magnification: 200×); (E) Representative WB electropherograms of NLRP3, C-Caspase1, and GSDMD-N; (F) qRT-PCR detection of lncRNA FAF expression. N = 6.