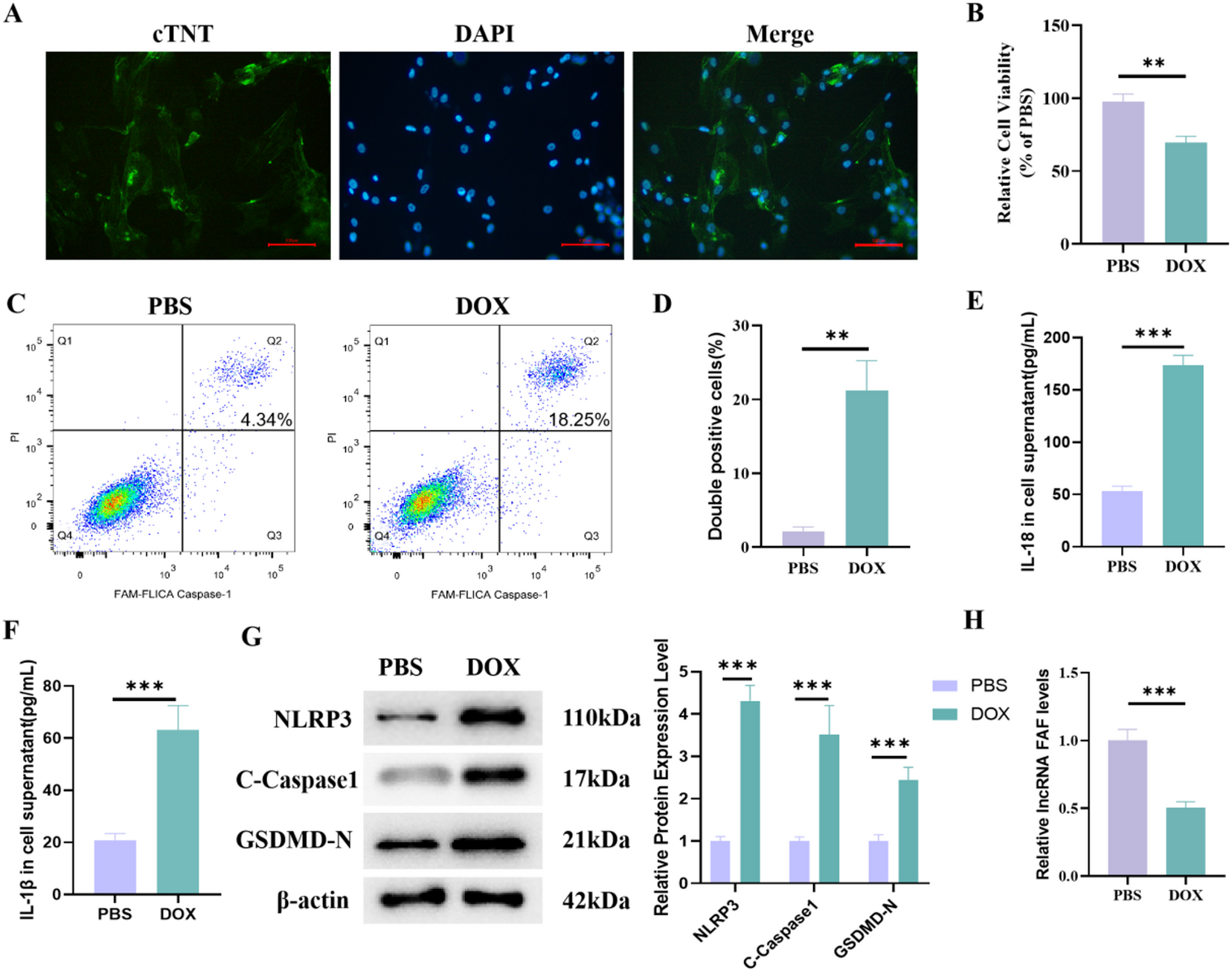
Fig. 3

lncRNA FAF is lowly expressed in a model of chemotherapy-induced cardiomyocyte injury. (A) Identification of cardiomyocytes via immunofluorescence assay targeting cTnT; (B) Evaluation of DOX’s effect on the viability of rat cardiomyocytes via CCK-8 assay; (C-D) Representative flow cytometric speckled plots and quantification of pyroptotic cells; (E) Supernatant IL-18 levels (ELISA); (F) Supernatant IL-1β levels (ELISA); (G) WB electropherograms of NLRP3, C-Caspase1, and GSDMD-N; (H) qRT- PCR detection of lncRNA FAF expression. N = 3.