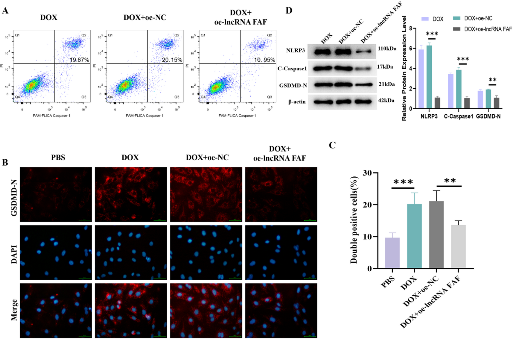
Fig. 5

lncRNA FAF inhibits chemotherapy-induced cardiomyocyte injury. (A-B) Representative flow cytometric spot plots and quantification showing the percentage of pyroptosis cells; (C) Representative immunofluorescence staining plots of GSDMD-N expression; (D) WB electropherograms of NLRP3, C-Caspase1, and GSDMD-N; N = 3.