Fig. 4
From: Dynamic optimization of shared storage for renewable driven grids with insights from Egypt

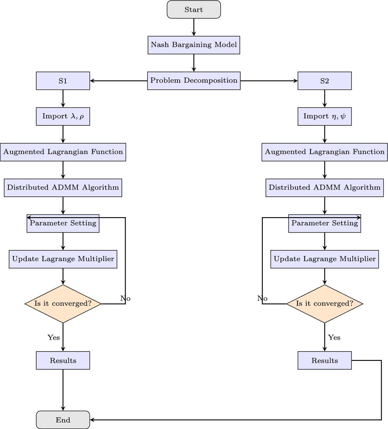
Flow chart of the proposed ADMM algorithm.
From: Dynamic optimization of shared storage for renewable driven grids with insights from Egypt

Flow chart of the proposed ADMM algorithm.