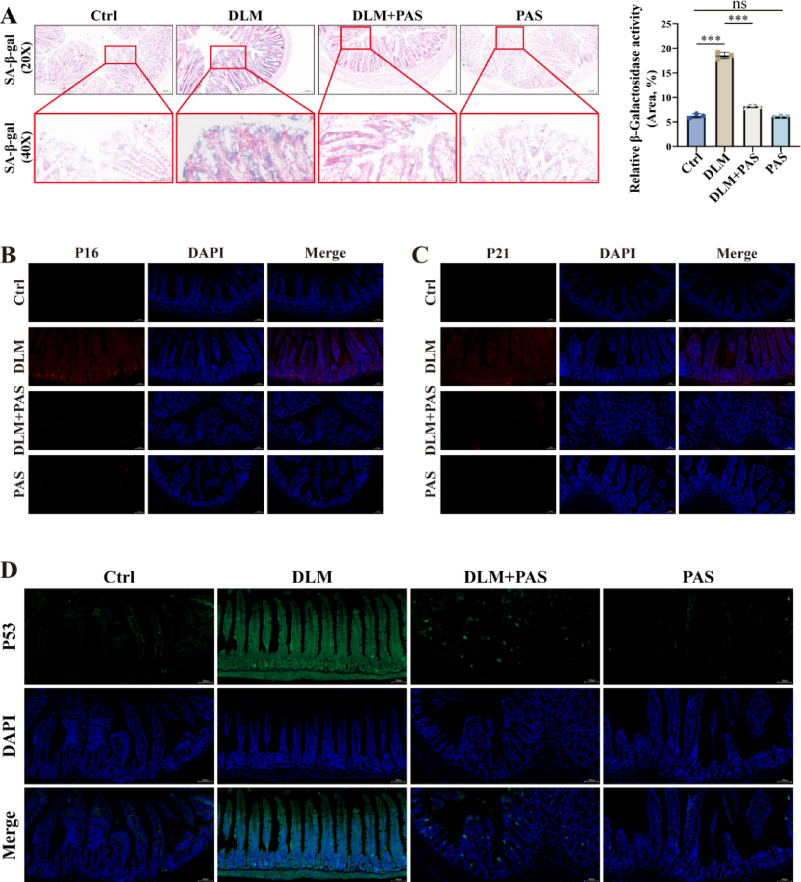
Fig. 4

PAS mitigated DLM-induced cellular senescence (A) SA-β-gal staining (20×; 40×) demonstrated PAS reversed cellular senescence in intestinal tissue induced by chronic DLM exposure (n = 3). Scale bars, 50 μm for 40× (B,C) Immunofluorescence (IF) staining (40×) demonstrated that PAS intake downregulated elevated p21 and p16 expression in DLM-exposed intestinal tissue (n = 3). Scale bars, 50 μm for 40×. (D) Immunofluorescence (IF) staining (40×) of intestinal tissue demonstrated that PAS treatment blocked the p53 signaling pathway activated in intestinal epithelial cells by chronic DLM exposure (n = 3). Scale bars, 50 μm for 40×. Data were presented with mean ± SD. *p < 0.05, ** p < 0.01, *** p < 0.001, n.s.: no significance.