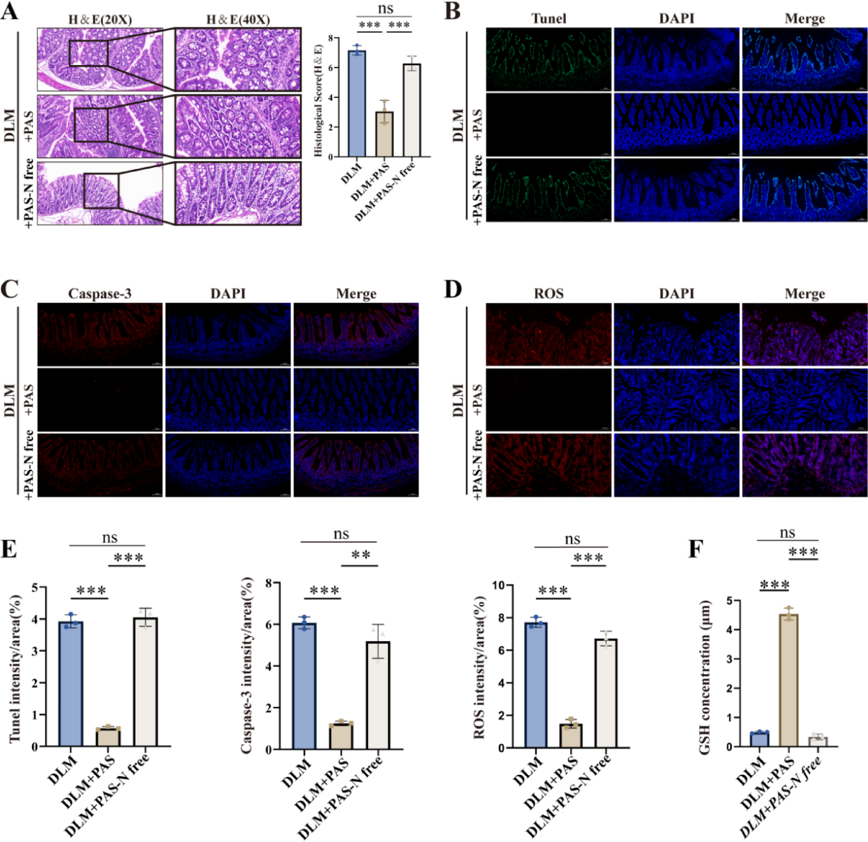
Fig. 6

PAS rebalanced redox homeostasis via RNS-dependent manner (A). The H&E staining of intestinal tissue (20×; 40×) demonstrated PAS alleviated inflammatory cell infiltration via RNS-dependent manner (n = 3). Scale bars, 50 μm for 40×. (B) The Tunel staining of intestinal tissue (40×) confirmed PAS reduced DLM-induced apoptosis via RNS-dependent manner (n = 3). Scale bars, 50 μm for 40×. (C)Immunofluorescence (IF) staining of intestinal tissue (40×) demonstrated that PAS treatment reversed DLM-induced upregulation of Caspase-3 via RNS-dependent manner (n = 3). Scale bars, 50 μm for 40×. (D) Representative immunofluorescence images (40×) showing PAS ameliorated DLM-induced ROS accumulation in intestinal tissues via RNS-dependent manner (n = 3). Scale bars, 50 μm for 40×. (E) Quantitative analysis of IF staining of A-C (n = 3). (F) Altered GSH levels in HCT-116 cells after 48-hour DLM treatment. Data were presented with mean ± SD. *p < 0.05, ** p < 0.01, *** p < 0.001, n.s.: no significance.