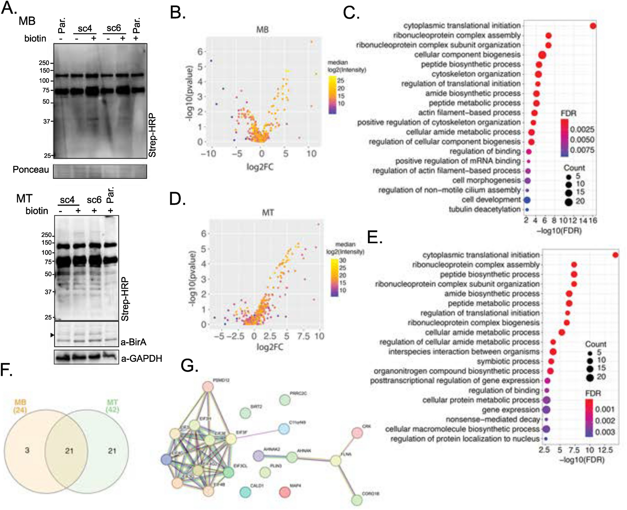
Fig. 3

eIF3f interacts with the core translational machineries in both MB and MT. (A) Expression and functionality of eIF3f-BioID1. Single cell clones 4 and 6 of proliferating MB and differentiated MT were cultured in the presence or absence of 50 μM biotin for 24 h. Endogenously biotinylated proteins were visualised with streptavidin coupled HRP in both MB and MT. Expression of eIF3f-BioID1 chimer is shown in MT (anti-BirA). GAPDH or Ponceau staining were shown as loading control. Original blots are presented in Supplementary Fig. 11. (B) Volcano plot distribution of streptavidin-dynabeads immobilised proteins (biotinylated proteins) identified by LC/MS, from proliferating (myoblasts, MB) sc4/6 cultured in presence of biotin versus parental cells (supplementary Fig. 4A and B). (C) Functional enrichment analysis of proteins identified in B (p < 0.01 and log2FC > 0). Only the top 20 pathways (based on FDR) are shown. The same analysis shown in (D) and (E) was carried out with differentiated (day 6, myotubes, MT) sc4/6 cultured in presence of biotin versus parental cells. (F) Venn diagram representation of identified eIF3f binding partners from MB and MT. (G) Interaction map of the 21 identified binding partners of eIF3f-BioID1 from the Venn diagram intersection between MB and MT.