Fig. 4

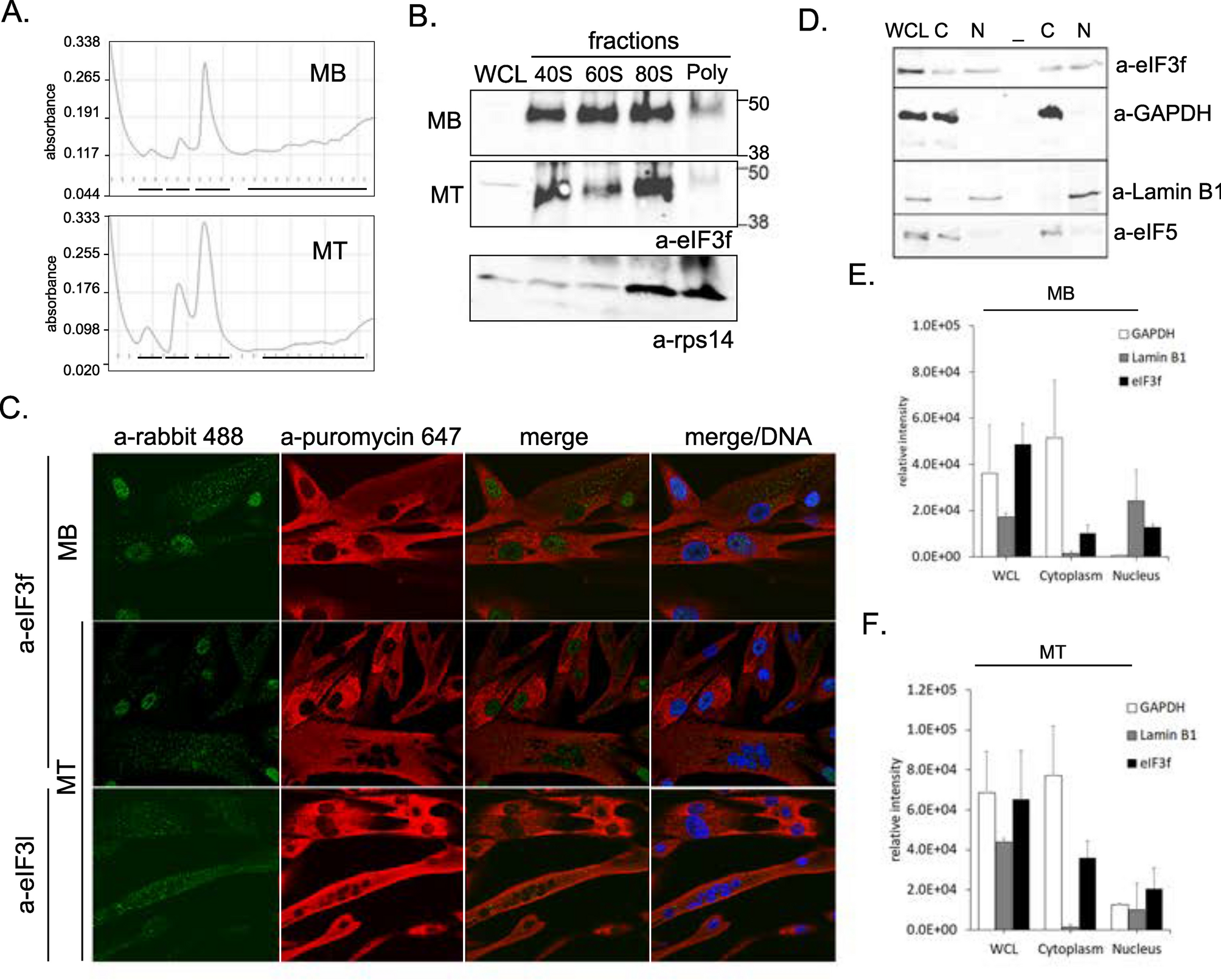
eIF3f subcellular distribution and related functions. (A) Polysome profiles generated from MB vs MT parental cells. The same amount of lysate (OD 260) was loaded on a sucrose gradient (10–50%) before collection and pooling of 40S, 60S, 80S and polysome fractions as represented by black lines respectively from left to right on the bottom of each profile. (B) The proteins from the 4 collected fractions isolated from MB and MT parental cells were precipitated before separation and immunoblotted with the indicated antibodies (WCL, whole cell extract). Ribosomal protein rps14 is used as a marker. Original blots are presented in Supplementary Fig. 12. (C) Subcellular distribution of “active sites of protein synthesis” in human muscle cells (parental) MB and MT as visualised upon pulse chase incorporation of puromycin (SunSET method24) by confocal microscopy with anti-puromycin coupled AF647 (red). Both eIF3f and eIF3l proteins were detected with respective antibodies and visualised with alexa488 coupled anti-rabbit secondary antibodies. DNA was stained with Hoechst. (D) Whole cell lysate (WCL) or fractionated (C: cytoplasm and N: nuclear) lysates from parental MT were resolved on SDS/PAGE and probed with anti eIF3f or anti eIF5 antibodies. GAPDH and Lamin B1 were used respectively as cytoplasmic or nuclear markers. Infrared signals (700, 800 nm) from the secondary antibody were acquired with Odyssey (Li-Cor). Original blots are presented in Supplementary Fig. 13. (E) Relative intensity signals for eIF3f, Lamin B1 and GAPDH from D (parental MB (n = 3) are presented and compared with (F) the relative intensity signals measured in parental MT (n = 3). Original immunoblots used for quantification are displayed in supplementary Figs. 6C and D.