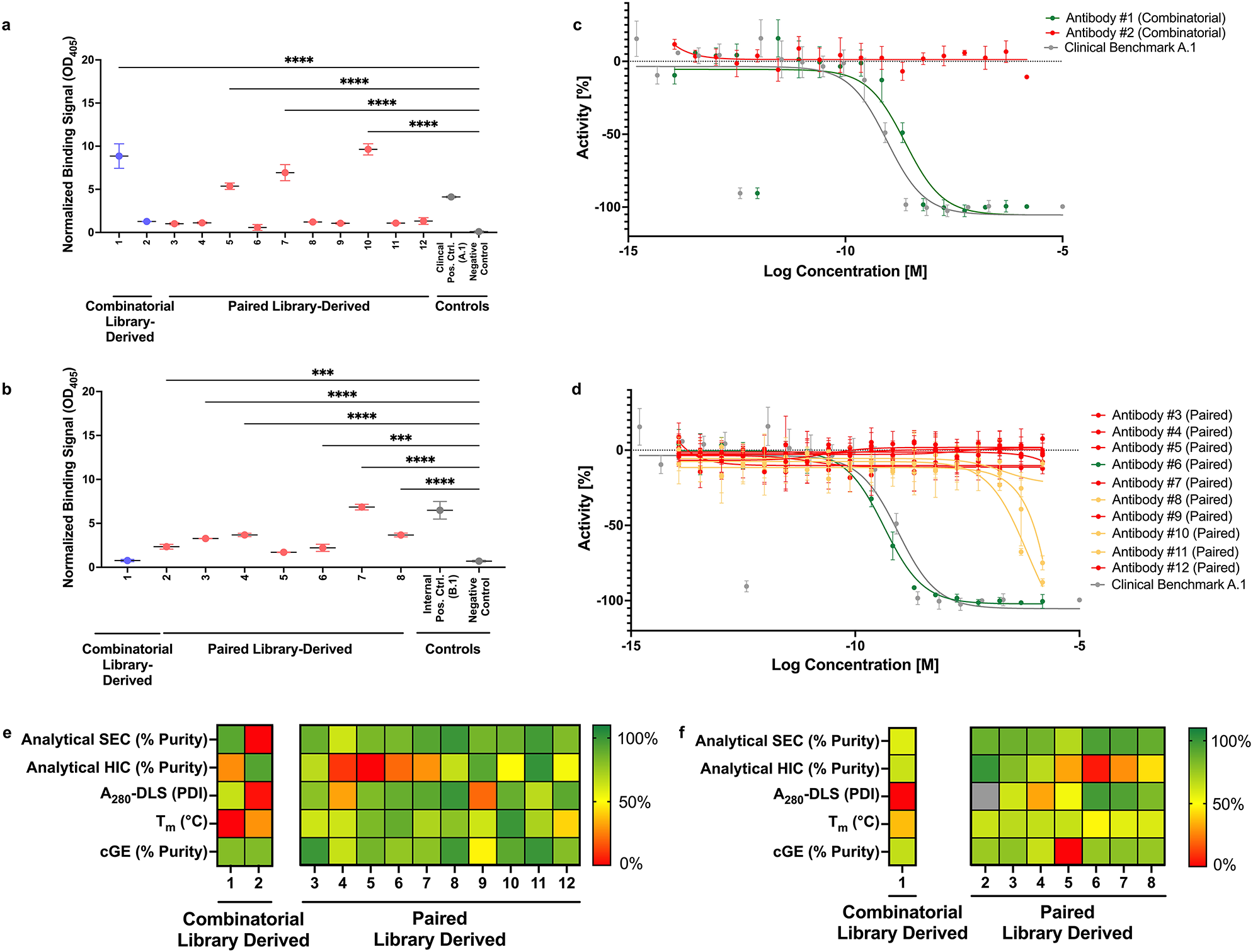
Fig. 6

Binding, function and developability assessments on selected, purified antibodies from paired and combinatorial libraries. (a, b) Single-point, ELISA-based binding for paired and combinatorial library-derived antibodies targeting (a) human Antigen A and (b) human Antigen B. An ANOVA with Dunnet’s multiple comparisons test was performed to assess significance in normalized binding signal between each experimental or positive control antibody and the negative control, with *** representing p < 0.001 and **** representing p < 0.0001. (c, d) An 18-point dose response curve assessing the functional activity of Antigen A-targeting antibodies derived from either the (c) combinatorial or (d) paired antibodies alongside the benchmark in an in vitro NFkB-Luc2P/U2OS reporter. Antibodies showing strong agonist function on par or better than benchmark are marked in green, those with mild agonist function are marked in yellow and those with no agonist function are shown in red. (e, f) Heat maps showing five developability parameters—purity by analytical SEC (aSEC), molecular integrity by analytical HIC (aHIC), polydispersity as measured by A280-DLS, melting temperature (Tm), and purity by capillary gel electrophoresis (cGE) —for (e) human Antigen A- and (f) human Antigen B-targeting antibodies. All values are normalized to highest value (100%).