Fig. 2
From: Cellular heterogeneity and therapeutic response profiling of human IDH + glioma stem cell cultures

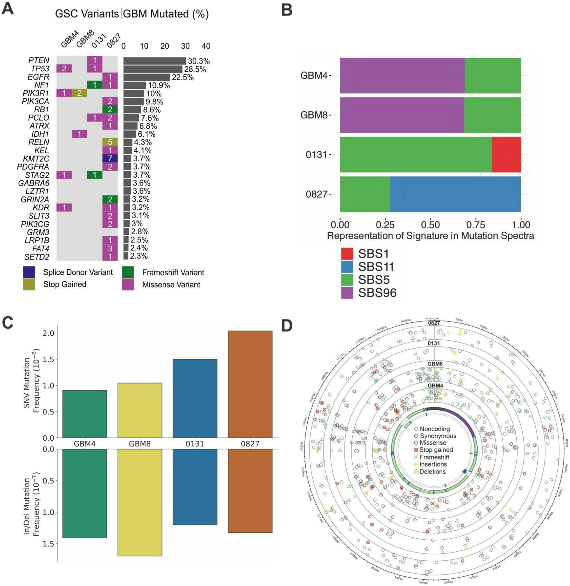
GSC culture genomic and mtDNA variants identified by whole exome and Duplex mtDNA sequencing. (A) GSC variants identified by whole exome sequencing in the top 25 genes altered by frequency in 2593 cBioportal GBM IDH + and IDH-mutant samples. Numbers in cells indicate GSC variants/gene, with the cell color code indicating the worst predicted consequence of gene-specific variants. (B) Barplot of fractional representation of GSC culture single base substitution (SBS) mutational signatures among top-ranked COSMIC SBS signatures. GBM4 and GBM8 had virtually identical mutation distributions attributable to SBS5 (446 and 445 mutations, respectively) and to SBS96 (987 and 972 mutations, respectively) (see Methods for detail). (C) mtDNA single nucleotide (SNV) and insertion/deletion (indel) variant frequencies in GSC cultures. Note Y-axis difference in SNV versus indel units. (D) Plot of GSC culture-specific mtDNA variants by location, molecular type and predicted functional consequences on human mtDNA complementary strands (center) with coding regions shown for proteins (light green), rRNAs (purple) and tRNAs (blue).