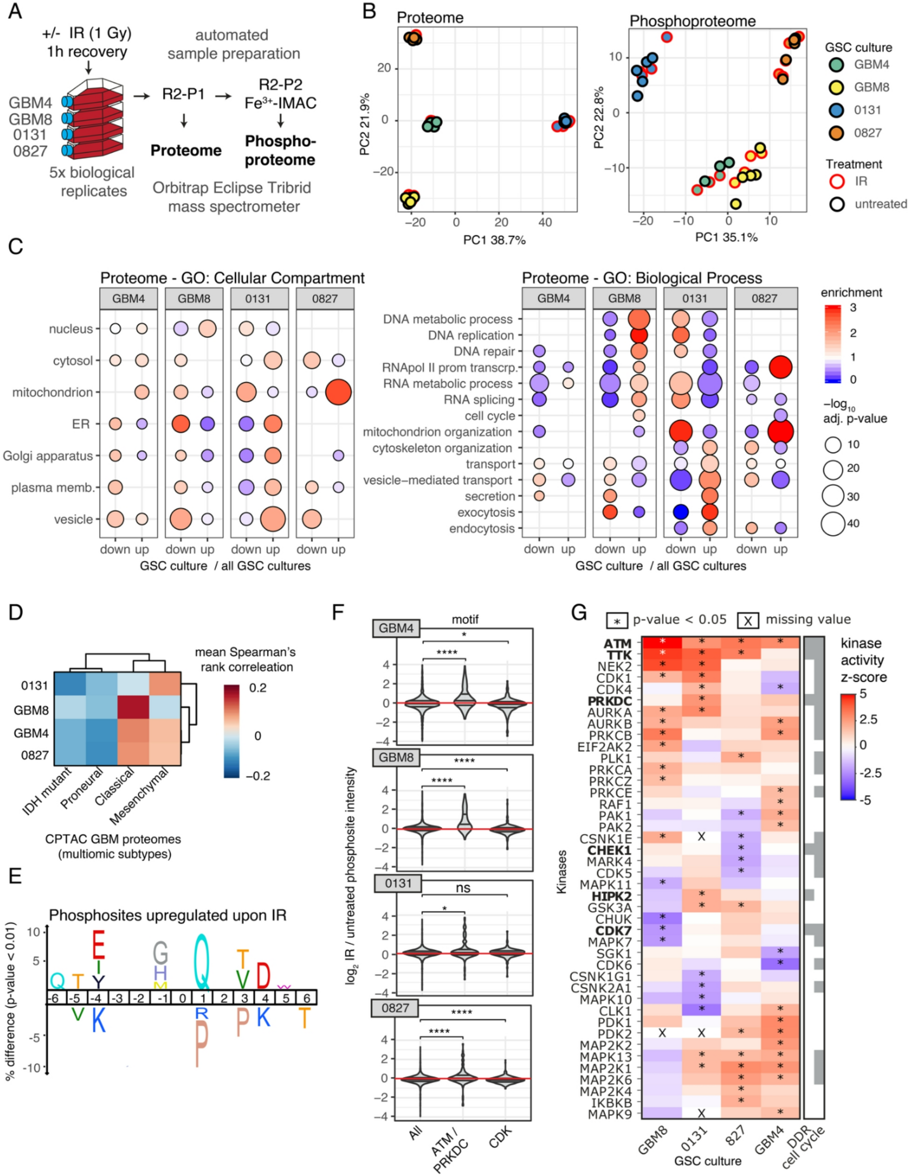
Fig. 4
From: Cellular heterogeneity and therapeutic response profiling of human IDH + glioma stem cell cultures

GSC culture proteomic/phosphoproteomic profiling by mass spectrometry. (A) Workflow for tandem mass spectrometry-(MS–MS) profiling using rapid-robotic (phospho) proteomic sample prep protocols (R2-P1/P2). (B) Comparative PCA plots of GSC-specific protein/phosphosite abundances as a function of IR. (C) Gene Ontology (GO) term enrichment analysis of GSC-specific changes by cellular compartment (left) and biological process (right). (D) Mean Spearman rank correlations between GSC proteomes and untreated GBM samples grouped by IDH mutation status and Wang proteogenomic subtypes. (E) Amino acid enrichment/depletion surrounding protein phosphosites in IR-treated GSC cultures. (F) Violin plots of log2-fold changes of phosphosite abundance in control versus IR-treated cells. All phosphosites (left column), and phosphosites corresponding to ATM/PRKDC (center) or CDK (right column) consensus motifs, were subjected to a Wilcoxon test of group median comparisons that identified 0131 as an outlier. (G) Kinase substrate enrichment analysis (KSEA) identifies IR-induced phosphosite changes. Negative/positive z-scores imply predicted decrease/increase, respectively, in kinase overall activity in IR-treated versus control cells. Significant differences, corrected for multiple testing, are noted by asterisks (*). Gray scale code (shown right) identifies kinases associated with DNA damage response (DDR), cell cycle regulation (cell cycle), or both pathways.