Fig. 1

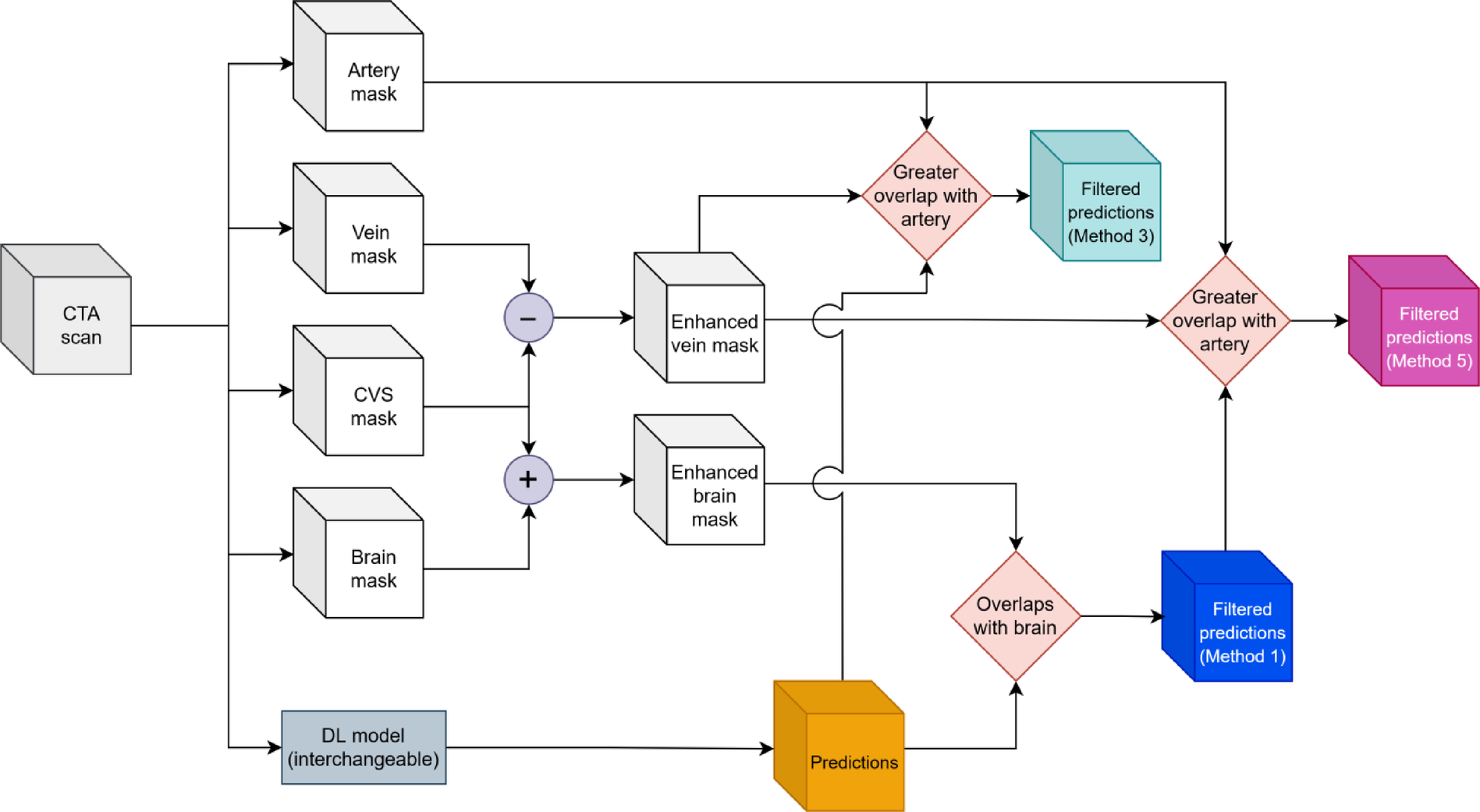
Flow chart depicting the structure of the fully automated pipeline corresponding to the three best performing methods: method 1 only retains detections that overlap with the enhanced brain mask resulting from adding the CVS region to a mask of the brain; method 3 only retains detections that have greater overlap with the artery mask than with the vein mask; method 5 only retains detections that meet both criteria from methods 1 and 3.