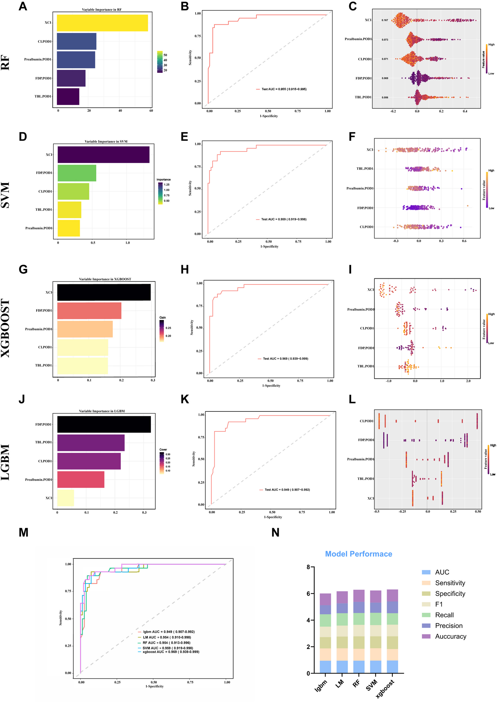
Fig. 6

Validation of the prediction model using multiple machine learning methods. (A): Variable importance of the validation set by Random Forest. (B): ROC curve of the validation set by Random Forest. (C): SHAP diagram of the validation set by Random Forest. (D): Variable importance of the validation set by Support Vector Machine. (E): ROC curve of the validation set by Support Vector Machine. (F): SHAP diagram of the validation set by Support Vector Machine. (G): Variable importance of the validation set by Extreme Gradient Boosting. (H): ROC curve of the validation set by Extreme Gradient Boosting. (I): SHAP diagram of the validation set by Extreme Gradient Boosting. (J): Variable importance of the validation set by Lightgbm. (K): ROC curve of the validation set by Lightgbm. (L): SHAP diagram of the validation set by Lightgbm. (M): Comparison of ROC curves among various machine learning methods. (N): Model performance of the various machine learning methods.