Fig. 7
From: Exploring the expression and prognostic roles of LAD1 in lung adenocarcinoma

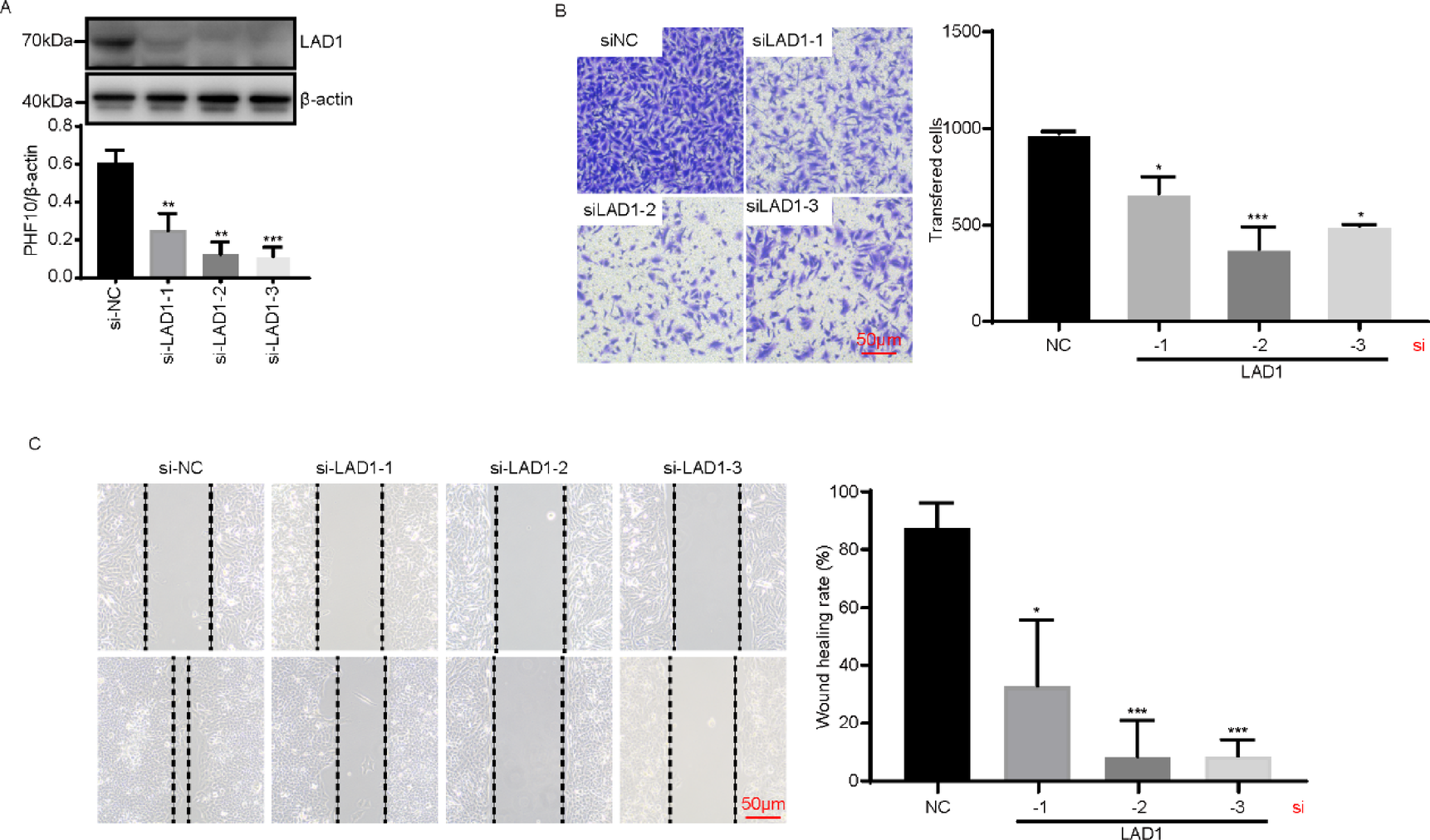
(A) Western blot detection of changes in LAD1 protein levels in A549 cells after transfection. (B) Transwell experiment detects the effect of knocking down LAD1 on the invasive ability of LUAD cells. (C) Scratch healing assay to detect migration ability of LUAD cells after knockdown of LAD1. Full-length blots are presented in Supplementary Figure S3. ∗ indicates P < 0.05;∗∗ indicates P < 0.01; ∗∗∗ indicates P < 0.001.