Fig. 8
From: Exploring the expression and prognostic roles of LAD1 in lung adenocarcinoma

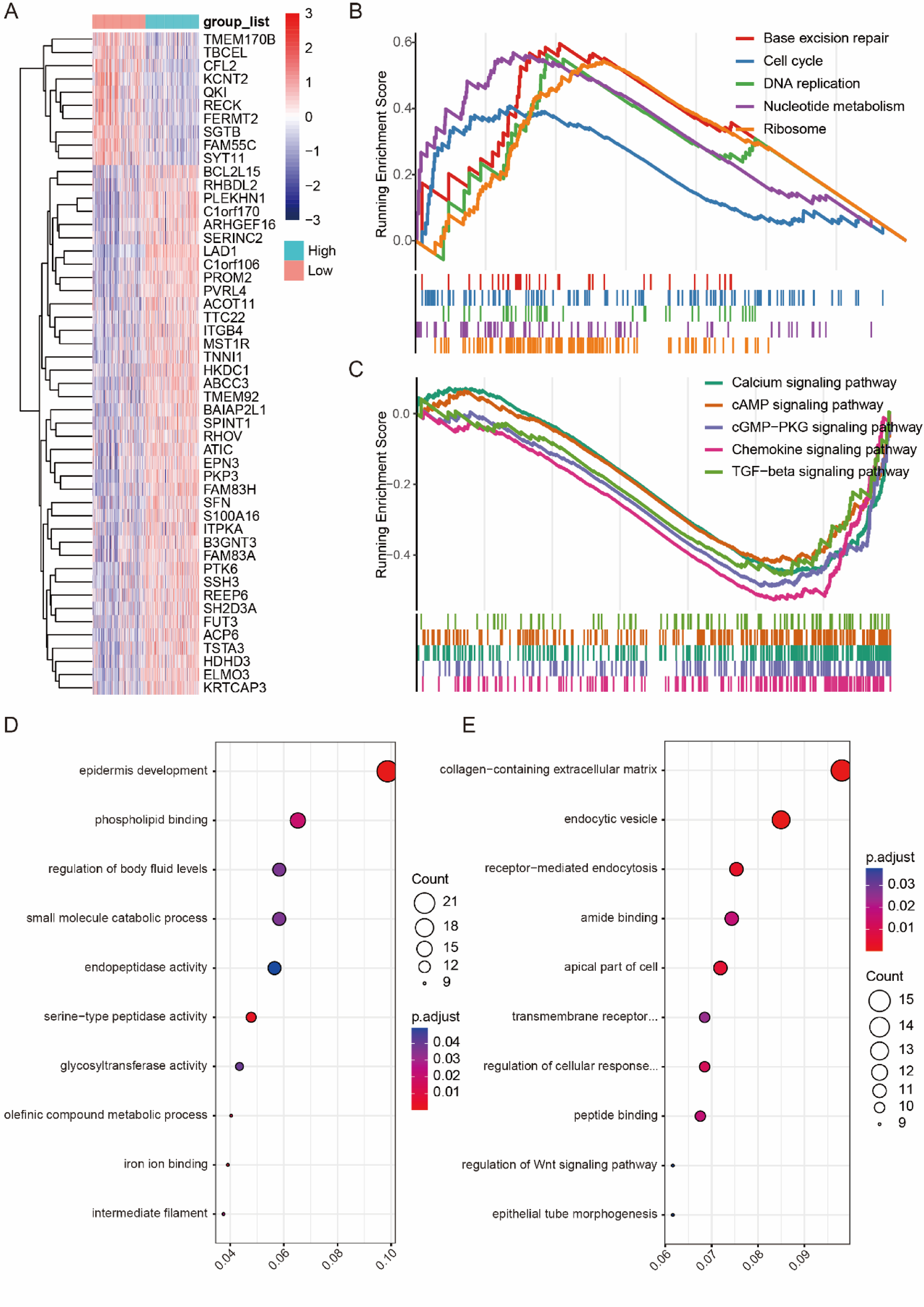
The gene profile differences between the LUAD patients with high- or low-LAD1 expressions. (A) The heatmap showing the relative levels of the top 50 level-changed DEGs. The (B) enhanced and (C) suppressed signaling pathways with high LAD1 expressions. The (D) enhanced and (E) suppressed GO terms with high LAD1 expressions.