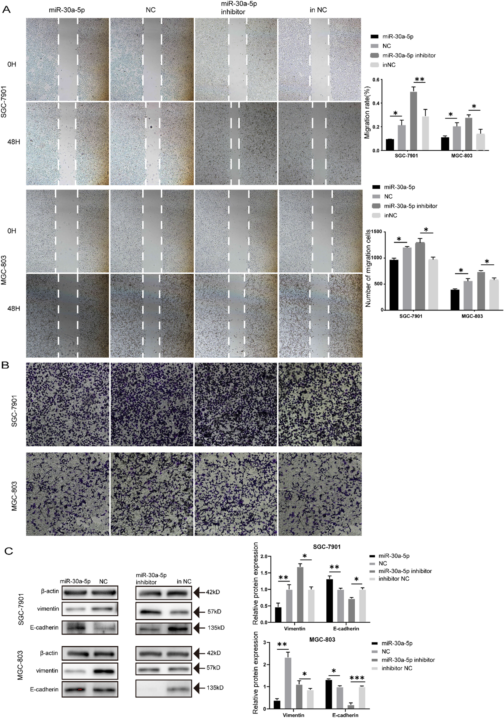
Fig. 2

miR-30a-5p inhibited gastric cancer cell migration and Epithelial-Mesenchymal Transition (EMT). (A) The wound healing assays were performed to assess the effect of miR-30a-5p on cell motility at 0 and 48 H. (B) The transwell assays were performed to detect the effect of miR-30a-5p on migration. (C) The effect of miR-30a-5p on E-cadherin and vimentin protein expression in MGC-803 and SGC-7901 cells was detected by Western blot. *p < 0.05, **p < 0.01, ***p < 0.001. NC negative control, inNC inhibitor negative control. The data expressed as the mean ± SD.